财经观察丨减持窗口再启叠加食安风波,“桃李”何时再满天下?
大众新闻·半岛新闻 李存国 2026-03-19 12:32:28原创
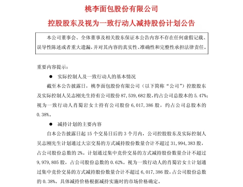
3月19日,桃李面包(603866)实控人减持窗口期正式开启。根据公司2月26日发布的公告,91岁创始人吴志刚及其一致行动人拟合计减持不超过公司总股本约3%的股份,减持期截止日为2026年6月18日。以3月19日早盘收盘价5.12元/股估算,此次减持套现金额约2.46亿元。食品安全投诉、业绩表现不佳及股价长期低迷等,成为这只A股“面包第一股”当下亟待解决的重要课题。
食安投诉高发,品控问题引关注
2025年7月25日,国家市场监督管理总局《关于35批次食品抽检不合格情况的通告》(2025年第10号)通告显示,桃李面包旗下产品“醇熟切片面包”因菌落总数不符合国家标准被通报。食用菌落总数超标的食品,容易引发急性肠胃炎(如腹痛、腹泻、呕吐),长期食用则可能增加肠道菌群紊乱、慢性炎症的风险,影响消化系统功能。事发次日,桃李面包已就此事在官网发布致歉信,表示“快递储运环节已加强管控”。而在此前的2023年,桃李面包曾因“刀片门事件”登上热搜,2024年,又有媒体爆出桃李面包中吃出类似牙齿的异物,再次引发舆论危机。

黑猫投诉平台部分投诉
黑猫投诉等平台显示,2026年前3个月关于桃李面包的投诉集中于有异物、脏污、变质,投诉人遍布江苏、浙江、辽宁等多省份。作为短保烘焙龙头,频繁出现的品控问题或将直接冲击其品牌信誉与渠道信任。
净利下滑,低位减持冲击市场信心
桃李面包股价长期低位运行,较历史高点跌幅显著,市值蒸发超300亿元,当前市值仅约82亿元。
公司财报公开数据显示,桃李面包归母净利润已连续多年下滑,公司2024年年报显示,其营收出现上市以来首次同比下滑。根据2025年第三季度报告,公司2025年前三季度归母净利润2.98亿元,同比下降31.49%,公司将原因归结为三点:前三季度营收40.49亿元,同比-12.88%,终端需求疲软、渠道分流导致收入端承压;新建生产基地投产后,折旧费用等固定成本上升,而产能利用率不足,成本端压力加大;广告宣传费、所得税费用上升,销售费用率从7.91%升至8.64%,投入产出效率下滑。

公司减持公告(截图)
此次减持期内,91岁的创始人吴志刚拟减持不超2.62%股份(截至公告披露日,总计持有公司总股本约5.47%),其一致行动人肖蜀岩女士清仓所持0.38%股份,合计减持上限近3%,以减持窗口期开启的3月19日早盘收盘价5.12元计算,套现约2.46亿元。新浪财经曾表示,叠加历史减持,吴氏家族累计套现已超31亿元。
模式红利消退,转型姗姗来迟
桃李面包的发展史堪称奇迹。1935年,公司创始人吴志刚生于辽宁丹东,曾任丹东丝绸厂子弟学校教师。1995年,60岁退休的他不甘安逸,洞察市场长保面包口感差、添加剂多的痛点,携家人筹资50万元在丹东创办面包作坊,取 “桃李满天下” 之意定名 “桃李”,1997年在沈阳成立沈阳桃李食品,正式确立“中央工厂+批发”模式,聚焦短保面包,凌晨生产配送保障新鲜。2015年,桃李面包登陆上交所,成为A股 “面包第一股”。2019年,84岁的吴志刚卸任董事长。

公司股价走势(月K线)
对于桃李面包目前面临的课题,雪球网、东方财富网等投资者普遍认为,桃李面包目前的困境是典型的规模化陷阱,建议公司从三方面破局,首先是升级全链路质控体系,增加第三方送检频次,重塑消费者信任;其次,加大研发,围绕健康化、高端化推出新品,优化产品结构;最后,平衡股东回报与企业长期发展,减少家族化减持对市场的冲击,引入专业管理人才,提升战略决策与执行能力。
信息来源:市场监管总局、同花顺桃李面包官方资料、央视财经等。本文不构成投资建议
(半岛全媒体首席记者 李存国)
责任编辑:武传英
