环翠区新增11家智能工厂,创历年新高!
大众新闻·大众日报 郑莉 2026-03-19 15:43:34原创
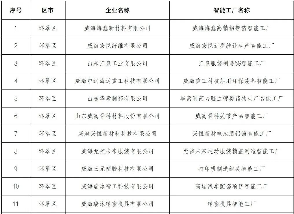
近日,威海市工信局公示了2026年威海市基础级智能工厂名单,环翠区威海海鑫新材料有限公司、山东汇泉工业有限公司、威海中远海运重工科技有限公司等11家企业名列榜单,数量居全市第一,创历年新高。

智能工厂是通过部署智能制造装备、工业软件和系统、应用人工智能等新一代信息技术,实现产品全生命周期、生产全过程和供应链全环节优化提升的新型工厂形态。此次入选的企业在智能化建设上亮点突出:威海海鑫高精铝带箔智能工厂通过AI算法、5G+工业互联网等技术的深度应用,实现生产全流程的数字化、智能化与透明化管理;汇泉服装制造5G智能工厂以自主研发的“MRIs服装生产管理系统”为中枢大脑,融合AI自动派工逻辑算法与5G工业专网,实现海量款式并行生产、任意无损插单及交期动态调整;威海重工科技船用设备智能工厂则新增柔性全自动涂覆设备等新型智能装备,使产线达到高度自动化水平,同时实现了高档数控机床、工业机器人、智能装备等关键技术装备间的信息互联互通与集成。
2024年工信部发布《智能工厂梯度培育行动实施方案》,环翠区工信局主动谋划工业企业智能化培育工作,并在市工信局的大力支持下,全流程做好企业申报指导。2024年以来,累计培育先进级智能工厂3个,省级智能制造优秀场景4个,基础级智能工厂15个,已初步搭建起较为完整的智能工厂培育梯度体系,为“十五五”期间全区制造业智能化转型打下厚实基础。
下一步,环翠区工信局将动态丰富完善全区智能工厂培育库,引导更多工业企业开展智能化转型,鼓励骨干企业加入先进级智能工厂队伍,扶持优质企业冲击卓越级智能工厂,推动全区智能制造向更高水平迈进。
(大众新闻记者 郑莉 通讯员 林慧芹)
责任编辑:陶相银
