青岛消防曝光10家火灾隐患单位
大众新闻·半岛新闻 王田 2026-03-20 17:49:17原创
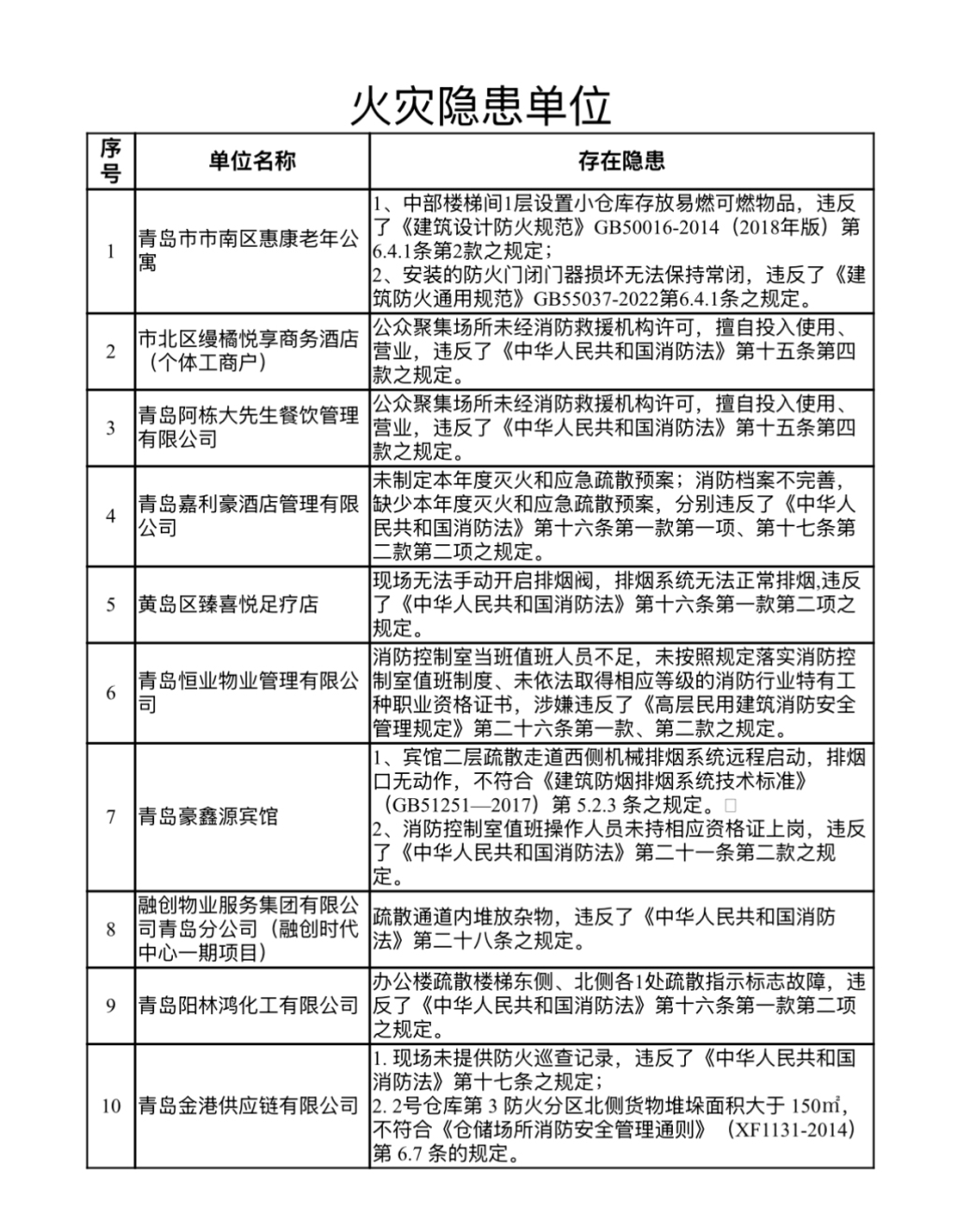
为切实加强春季火灾防控工作,全力维护社会面消防安全形势稳定。连日来,青岛市消防救援部门持续开展消防安全整治行动,发现10家存在消防安全隐患问题的单位场所,现对这些单位场所进行曝光。

此次曝光的单位涉及老年公寓、酒店、餐饮、足疗、物业等多个行业领域。主要问题集中在公众聚集场所未经许可擅自营业、疏散通道堆放杂物、安全出口锁闭、消防设施未保持完好有效、消防安全管理不到位等方面。消防部门已依法责令相关单位限期整改,并对违法行为立案查处。
当前正值春季,天干物燥,大风天气增多,历来是火灾事故易发多发期。青岛消防部门温馨提示:各社会单位要严格落实消防安全主体责任,对照曝光问题自查自改,确保消防设施完好有效,疏散通道畅通无阻,用火用电用气规范安全。人员密集场所要加强值班巡查和应急演练。广大市民要时刻注意防火安全,及时清理阳台、楼道杂物,规范电动自行车停放充电,外出游玩踏青时,严禁违规用火,切勿随意丢弃烟头。如遇火情,请及时拨打119报警电话。
(半岛全媒体记者 王田)
责任编辑:李雪梅
