招156人!烟台消防招聘!
烟台消防 2026-03-21 14:48:22
为满足全市对消防力量的需求,烟台市消防救援支队决定面向社会公开招收政府专职消防队员,现将有关事项公告如下:
招收范围
面向社会公开招收政府专职消防队员(限男性),退役士兵及专业人才优先录用。
招收程序
按照“公开条件、自愿报名、统一考试、择优录用”的原则,实行竞争性招聘,经体能测试、心理测试、政审和体检合格后,开展为期三个月的岗前培训,岗前培训合格后由烟台市消防救援支队统一分配。
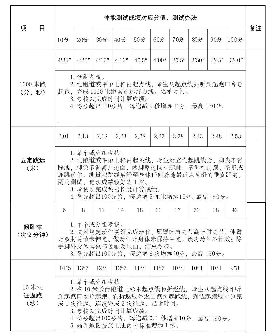
(一)体型、体能测试
对应聘人员开展体型和基础体能测试。
体型测试:体重(kg)/[身高(m)]²,BMI值未达到标准的,视为不合格。
体能测试:主要包括1000米跑、俯卧撑、立定跳远、10*4折返跑,考核项目标准参照《国家综合性消防救援队伍2025年消防员招录体能测试、岗位适应性测试项目及标准》。

(二)心理测试
心理测试主要考察招录对象的心理承受和自我调节能力,采用消防员招录心理测查系统进行,由系统自动评判“合格”或“不合格”。心理测试不合格的,不予招录。
(三)政治审核
参照征兵政治考核要求进行,对报考人员思想政治表现、道德品质、家庭情况、现实表现等进行实地调查了解。不符合录用条件的,取消录用资格。
(四)体格检查
参照《应征公民体格检查标准》中军队陆勤人员标准执行,体检不合格的取消录用资格。体检费用需应聘人员自付,体检地点、时间另行通知。
入职考核与体检政审均合格的人员,按照考核成绩择优录用。
招收条件
(一)拥护中国共产党的领导,热爱消防事业,有良好的政治素质和品行,遵纪守法,爱岗敬业。
(二)身体健康、品貌端正、无残疾、无纹身、无明显疤痕、无传染性疾病,身高165厘米以上、裸眼视力不低于1.0,具有高中(或同等)以上学历,政治审查、体格检查符合《应征公民体格检查标准》中军队陆勤人员标准的男性公民(凡体检不合格、评残或患有影响执勤训练伤病的不得参加招录)。
(三)同等条件下,退役士兵或有通信、写作、汽车维修、体育、汽车驾驶等特长者优先录用。
(四)无违法犯罪记录,思想进步、品德优良、作风正派、有较强的组织纪律性和法制观念。
岗位及要求
(一)灭火救援岗位
年龄在18至30周岁的男性公民。
(二)驾驶员岗位
年龄在18至38周岁的男性公民,持有地方B2、A2、A1驾驶证,且驾驶准驾车型实际驾龄不得少于2年。
(三)通信员岗位
年龄在18至30周岁的男性公民,有计算机应用、网络工程、通信工程、信息技术等专业大专以上学历。
报 名 方 式
(一)报名时间
2026年3月21日至2026年4月9日工作日期间,逾期不予受理。
(二)报名地点及咨询方式

(三)报名要求
报名人员符合招收条件的,持户口本、身份证、学历证(退役兵携带退伍证)、个人征信报告、职业技能类证书原件和复印件,以及本人近期正面免冠一寸彩色照片2张,到指定地点报名,经当场资格审查合格后,按规定填写《报名登记表》。
工作任务
政府专职消防队员担负灭火、抢险救灾等执勤任务,实行准军事化管理。
管理及待遇
(一)工资保障
工资待遇和日常经费由政府全额保障,享受免费就餐,专职消防队员实习期3个月,实习期满后定级工资约5900—7400元/月(含社会保险及公积金),并随着工作年限和等级晋升而递增,同时担任相关管理职务的享受相应职务补贴。入职后免费提供食宿、体检和专业技术培训待遇,按季节特点免费发放制式服装、被褥等生活用品。
(二)保险及公积金
按照《劳动法》等有关规定为专职消防队员办理养老、失业、工伤、医疗、生育等社会保险、住房公积金和意外伤害险。
(三)休息休假
通过为期三个月的岗前培训考核合格后,由烟台市消防救援支队统一分配至各区市工作,实行准军事化管理及24小时执勤战备制度。每月休假不少于8天,根据用人单位执勤情况统一安排,如因单位工作需要不能保证休假的,依法发放未休假补贴。另外,按照规定享受婚假、护理假和带薪年休假。
注意事项和要求
(一)须按照规定时间和要求报名,逾期无效。
(二)测试和体检时间统一通知。
(三)凡不按要求签订劳动合同的一律取消资格。
(四)烟台市消防救援支队不收取任何报名费用(个人入职前体检需自费),不接受任何人力资源公司、中介代理形式开展专职消防员招收报名,如遇此类情况请直接拨打110报警。报名人员请直接到上述指定地点报名,如有疑问请致电详细咨询。
责任编辑:孟焕然
