“甩卖”不良、投诉不断,扩张中的中邮消金如何面对逐渐攀升的潜在风险?
金观察 | 2026-03-23 19:17:15 原创
近日,中邮消费金融有限公司(以下简称“中邮消金”)在银登中心发布公告转让个人不良贷款,拟转让的未偿本息总额达9.19亿元。“甩包袱”并加速不良出清,只是中邮消金面临的潜在风险的一个缩影。根据最新年报数据,截至2024年末,中邮消金的资产负债一路高企到90.01%。在黑猫投诉等平台中,“暴力催收”“超额收费”等词条,频繁出现在消费者对中邮消金、中邮钱包的投诉信息中。
一边是“甩卖”不良,一边是投诉不断,中邮消金如何面对逐渐攀升的潜在风险?
转让9.19亿元个人消费不良贷款
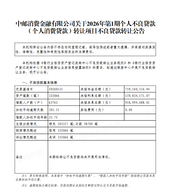
近日,中邮消金在银登中心发布2026年第1期个人不良贷款(个人消费贷款)转让项目不良贷款转让公告,未偿本息总额9.19亿元,其中本金7.59亿元,利息1.6亿元。按照公告,相关不良资产的加权平均逾期天数为305.51天,借款人加权平均年龄35.72,将通过线上公开竞价,竞价日为2026年3月17日。

中邮消费金融此次转让个人消费不良贷款并非个例。这也是中邮消费金融及其背后的消费金融行业处置不良资产的缩影。
2025年12月22日,中邮消费金融接连发布中邮消费金融有限公司关于2025年第4期、第5期个人不良贷款(个人消费贷款)转让项目转让公告。两期不良资产包中未偿本金合计24.93亿元,其中未偿本金总额合计16.07亿元,未偿利息总额合计8.86亿元。
值得注意的是,上述不良资产均为未诉资产,即认定为不良资产后,中邮消费金融未对逾期借款人进行司法诉讼,便直接挂牌转让。“未诉即卖”已是消金行业新趋势。例如,3月11日,湖北消费金融股份有限公司连续发布四期个人不良贷款转让项目转让公告,转让的未偿本息总额分别为1.16亿元、9977万元、1.02亿元以及1.21亿元,合计规模为4.39亿元。3月13日,内蒙古蒙商消费金融股份有限公司发布关于2026年第1期、第2期的个人不良贷款(个人消费贷款)转让项目不良贷款转让公告。公告显示,转让的资产笔数分别为13720笔、8353笔,诉讼情况均为未诉。
素喜智研高级研究员苏筱芮此前表示,相较而言,诉讼和清收是资产管理公司的专业领域,将不良资产包在早期阶段出给这些专业机构,能够助力持牌消金避免风险累积、降低管理成本,推动实现快速出表。不过,苏筱芮也提示,“未诉即卖”模式可能存在潜在风险,长期依赖外部机构处置,可能会削弱消金公司自身在复杂逾期案件催收、法务处理等环节的自主能力。
超额收费、暴力催收成投诉“重灾区”
近年来,中邮消金逐步扩张。截至2024年末,中邮消金的资产总计672.29亿元。2021年~2024年,该公司的营业收入实现连续三年增长,2024年营业收入已达到75.41亿元。
中邮消金的净利润却未能跟上营收增长的步伐。2021年~2023年,该公司净利润逐步上升,直至12.29亿元的高点,2024年却下降至8.04亿元,同比降幅达34.58%。在此背景下,中邮消金的资产负债率连续三年上升,并一路高企到超过90%。2021年~2024年,中邮消金的资产负债率分别为88.87%、89.13%、89.85%、90.01%。

据公开信息,中邮消费金融成立于2015年11月19日,总部设在广州,经原银监会批准,由7家中外知名企业发起成立。中邮钱包App是该公司推出的移动金融平台,为消费者提供消费贷款服务。
值得一提的是,因为暴力催收、超额收费等问题,中邮消金及其旗下的中邮钱包App频频被投诉。在黑猫投诉平台中记者看到,截至3月23日,针对中邮消金的投诉达207条,与中邮钱包相关的投诉则达到1112条。
有消费者质疑中邮钱包App的利率设置是否合规,“我在中邮钱包App借款15000元并分为24期,总还款19044元,真实年化IRR约为24.06%,远超司法保护上限12%,也超过持牌消金监管上限20%的要求,属于超额收费、高利贷。”还有消费者表示,自己于2025年在中邮钱包App中借了8000元,分为36期还款,最终需要偿还的利息和本金差不多。
中邮钱包的暴力催收也为众多消费者诟病。有消费者在投诉平台中表示,“我之前在中邮钱包App借了一笔钱,后续催收客服对我身边的朋友、家人反复轰炸骚扰、恐吓、辱骂。”
除被消费者密集投诉,中邮消金也因贷后管理不到位等问题受到监管处罚。
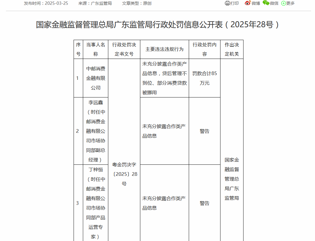
2025年3月25日,国家金融监督管理总局广东监管局公布的行政处罚信息公开表显示,中邮消金因未充分披露合作类产品信息,贷后管理不到位、部分消费贷款被挪用等违法违规事实,被罚款85万元;三名相关责任人分别被警告。2024年修订的《消费金融公司管理办法》中,便新增了“合作机构管理”等重要内容,明确要求持牌机构需对合作方实行名单制管理、禁止外包核心风控环节,并强化消费者权益保护。

(大众新闻·半岛新闻记者 王天书)
责任编辑:王天书
