鑫闻界|泸州银行净利润连续3年增超20%,刚刚收到417万元罚单
鑫闻界 | 2026-03-24 15:31:38 原创
黄寿赓来源:齐鲁晚报·齐鲁壹点客户端

3月23日,泸州银行(1983.HK)披露2025年度业绩报告,报告期内,该行实现净利润15.42亿元,同比增加20.91%,这已是泸州银行第3年实现净利润超20%增长。业绩亮眼的同时,泸州银行合规承压,刚刚因多项违法违规行为被给予警告、通报批评并罚款417.46万元。值得关注的是,泸州银行还迎来核心管理层变动,行长因临近退休年龄辞任,“85后”副行长王冲代行行长职权。
净利润连续3年增超20%
泸州银行2025年度业绩报告显示,期末,该行资产总额达2024.62亿元,同比增长18.40%;期内,该行实现营业收入48.61亿元,同比减少6.69%;录得净利润15.42亿元,同比增加20.91%。
公开信息显示,泸州银行成立于1997年9月,前身为泸州城市合作银行,1998年5月更名为泸州市商业银行股份有限公司,是四川省首批组建的城市商业银行之一,2018年12月登陆港交所。
目前,泸州银行前五大股东合计持股约51.83%,分别为泸州老窖集团、四川省佳乐企业集团、泸州鑫福矿业集团、泸州市财政局及泸州国有资产经营有限公司。其中,泸州老窖集团持股14.37%,四川省佳乐企业集团、泸州鑫福矿业集团均持股11.97%;泸州市财政局、泸州国有资产经营有限公司分别持股7.13%、6.39%。
值得注意的是,泸州银行净利润已实现连续三年20%以上。2025年末,在利率下行、息差收窄的行业共性压力下,泸州银行净息差达2.49%,继续保持行业领先水平。负债端,该行存款规模增长15.70%,达到1565.56亿元,并通过主动调整负债结构,持续压降存款付息成本,存款付息率下降46个BP,创下2022年业务转型以来最大降幅。资产端,该行信贷投放力度持续加大,贷款规模增长20.11%,达到1248.30亿元,指标增速均位居全省城商行前列。
刚收下417万元大额罚单
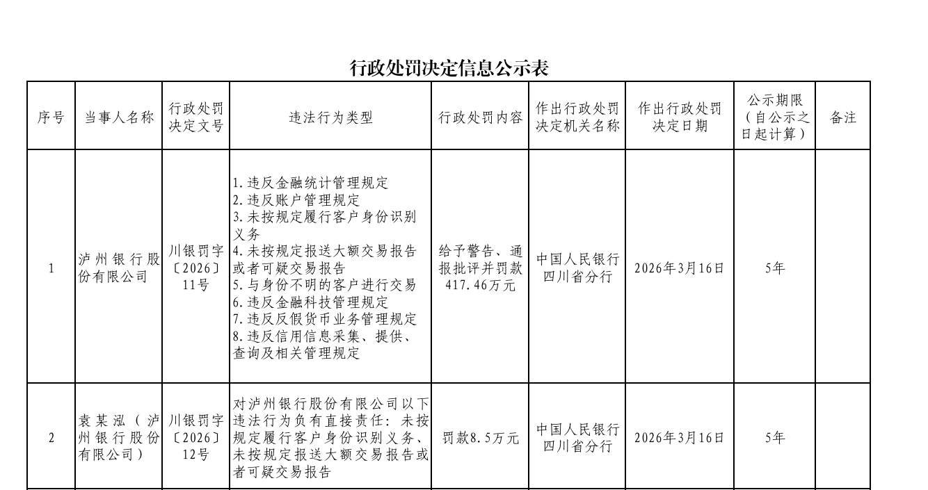
业绩亮眼的同时,泸州银行合规承压。3月20日,中国人民银行四川省分行披露行政处罚信息显示,泸州银行因存在8项违法违规行为,被给予警告、通报批评并罚款417.46万元,同时10名相关责任人被同步追责罚款,合计被罚35万元。

经监管部门查实,泸州银行的违规行为覆盖金融业务多个核心环节,共计8项,涉及金融统计、账户管理、反洗钱、金融科技、反假货币、信用信息管理等多个领域。具体来看,该行存在违反金融统计管理规定、违反账户管理规定、未按规定履行客户身份识别义务、未按规定报送大额交易报告或者可疑交易报告、与身份不明的客户进行交易、违反金融科技管理规定、违反反假货币业务管理规定、违反信用信息采集、提供、查询及相关管理规定等问题。
从追责情况来看,此次被罚的10名责任人涉及泸州银行多个核心部门及分支行,处罚金额从1万元至8.5万元不等。其中,袁某泓及该行内控合规部杨某、赵某,因对未按规定履行客户身份识别义务、未按规定报送大额交易报告或者可疑交易报告的违法行为负有直接责任,均被罚款8.5万元;运行管理部应某佳、李某靖、李某霞,因对未按规定报送大额交易报告或者可疑交易报告的违法行为负有直接责任,均被罚款2万元;授信审批部宋某、刘某汐及古蔺支行胡某、何某,分别因相关违规行为被罚款1万元。
这并非泸州银行首次收到监管罚单,公开信息显示,2024年10月,该行就因个别贷款制度存在缺陷、违规收取信贷资金受托支付划拨费、单一集团客户授信集中度超比例等问题,被国家金融监督管理总局泸州监管分局罚款212.5万元。
据《经济参考报》,就近期罚单,泸州银行相关人士表示:“此次处罚事项源自2024年中国人民银行四川省分行对我行开展综合执法检查。针对检查发现的相关问题,已按照即查即改原则推进整改工作,修订制度业务规范,完善管理机制,审慎合规经营。下一步我行将持续提升合格水平。”
“85后”副行长代行行长职权
与年报同步披露的,还有泸州银行系列人事变动,行长刘仕荣、副行长薛晓芹因临近退休年龄辞任相关职务,副行长王冲辞去成都分行行长职务后代为行使行长职权。
公告显示,刘仕荣是泸州银行“元老级”人物,自1997年该行成立之初便加入,从基层支行副行长起步,先后担任办公室主任、会计财务部负责人、董事会秘书、副行长等多个核心岗位,2022年6月正式出任行长。
此次因临近退休年龄,刘仕荣辞去行长职务,但并未彻底“退休”,而是调任为非执行董事(职工董事),继续担任董事会关联(连)交易控制委员会委员、风险管理委员会委员。同日,泸州银行副行长薛晓芹亦因临近退休年龄,提交书面辞呈辞去副行长职务,辞任后不再担任该行任何职务。
与此同时,副行长王冲因工作调整,辞去成都分行行长(市管)职务,辞任后仍继续担任该行副行长一职并代为行使行长职权,相关代为履职事宜自该行向金融监管部门报送代为履职报告之日起生效。
公开简历显示,王冲为“85后”,拥有超过18年银行业从业经验,曾在建行工作近十年,2016年加入泸州银行后长期深耕成都市场,2024年3月正式执掌成都分行,2025年1月获聘为该行副行长。王冲是目前泸州银行副行长中最年轻者,也是最晚获任的副行长,其任职资格在今年3月9日才获四川金融监管局核准。
此次人事调整早有端倪。2月28日,泸州市委组织部发布干部任前公示,显示时任泸州银行副行长、成都分行行长的王冲拟任市属国企正职,为其后续履职调整奠定基础。业内认为,刘仕荣的调任能够延续其对该行的经验支撑,王冲作为年轻高管,其代为履职有望为该行注入新的发展活力,后续需关注其正式任职及管理团队的进一步优化情况。
大众新闻·齐鲁壹点记者 黄寿赓
责任编辑:赵婉莹
