持续触及监管红线,连续三年信披违规,被两地监管同日出手重罚……天风证券深陷合规与经营双重困局
金观察 | 2026-03-25 09:44:37 原创
近日,天风证券披露公告,公司同日收到湖北、福建两地证监局下发的《行政处罚决定书》,因违法为股东提供融资、信息披露重大遗漏等严重违规行为,合计被罚超4000万元,两名核心高管被终身市场禁入,多项业务被暂停。与此同时,公司核心管理团队频繁更迭,治理结构长期失衡,叠加业绩剧烈波动、核心业务全面滑坡、风控指标逼近红线,这家券商正深陷合规失守、治理动荡、经营承压的多重困局。
超4000万罚单落地
93亿违规输血触红线
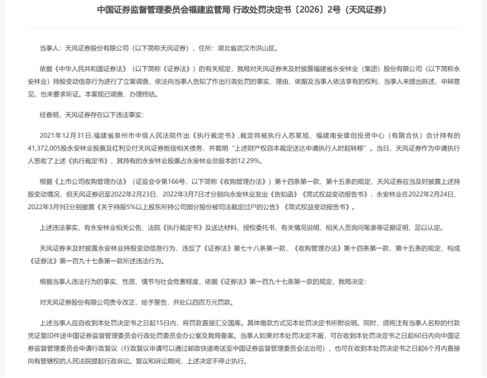
3月13日晚间,天风证券公告披露,公司于当日收到湖北证监局、福建证监局两份《行政处罚决定书》,分别被罚款1500万元、400万元,叠加对相关责任人罚款2270万元,总处罚金额4170万元。

湖北证监局查明,2020年至2022年期间,天风证券通过多层金融通道,累计为原第一大股东武汉当代科技产业集团股份有限“当代集团”)及关联方违法提供融资高达93.26亿元,其中直接向当代集团输血55.02亿元,以管理的客户资产为其融资10.12亿元,还为其他股东关联方违规输送资金8亿元。此外,公司未履行董事会、股东大会审议程序,也未在2020至2022年年度报告中披露上述重大关联交易,导致连续三年年报存在重大遗漏,严重侵害投资者知情权。

基于上述违法事实,湖北证监局对天风证券顶格罚款1500万元,对时任董事长余磊、时任副总裁兼财务总监许欣分别罚款600万元,并对二人采取终身证券市场禁入措施;对时任总裁王琳晶、副总裁翟晨曦、冯琳分别罚款300万元、330万元、250万元。此外,监管部门还查明该公司存在员工推介非代销金融产品、子公司天风天睿业务违规等问题,对天风证券采取暂停代销私募产品业务2年、对天风天睿采取暂停新设私募基金产品1年的监管措施。上交所同步对公司及余磊、王琳晶等5名责任人予以公开谴责,公开认定余磊、许欣终身不适合担任上市公司董监高。

同日,福建证监局对天风证券未及时披露永安林业持股变动信息的信披违规行为作出处罚,对公司罚款400万元,对时任总裁王琳晶罚款140万元。至此,王琳晶因两地违规合计被罚440万元,成为此次处罚中个人受罚金额最重的高管之一。

此次巨额处罚并非天风证券首次触碰监管红线,此前该公司已多次收到监管部门的监管措施。梳理近年监管记录,天风证券因投行尽职调查不到位、募集资金管控缺失、资管产品运作不规范、投资者适当性管理失效、研报审核不严等问题,多次被多地证监局出具警示函、责令改正;其分支机构违规展业、内部管控失序等问题也屡被监管点名。
核心高管频繁更迭
加剧合规风险传导
合规乱象的持续爆发,与天风证券核心管理团队频繁更迭、治理结构长期失衡直接相关。在2020年至2022年期间,其公司副总裁、常务副总裁、董事、首席信息官、合规总监、首席风险官、财务总监等多个核心岗位均出现频繁变更情况。
近年来,天风证券高层变动从未停歇。2024年1月,原董事长余磊辞任,庞介民接任董事长并在陈志祥调离后,接棒党委书记。进入2025年,天风证券人事调整更密集。2025年上半年,公司副总裁朱俊峰、毛志宏因个人原因先后离任,3名董事因工作原因同步辞任,潘军、曹宇飞补选为新董事。
2025年10月,天风证券迎来密集核心岗位离职潮。2025年10月17日,公司发布公告称,董事、副总裁刘全胜,独立董事蒋骁,合规总监付春明因个人原因相继辞职。当月,公司聘任庹军民为副总裁,由首席风险官陈潇华兼任合规总监。2026年1月29日,天风证券再次发布人事公告,非独立董事雷迎春因个人原因辞去公司董事职务。
在人事调整的同时,天风证券股权结构同步重构。原股东武汉当代科技产业集团股份有限公司逐步退出,湖北省属企业湖北宏泰集团有限公司成为公司控股股东,公司治理结构从“大股东主导”向“省属国资控股”转变。
业绩剧烈波动
风控指标亮红灯
与合规乱象、管理层动荡相伴的,是天风证券经营业绩的剧烈波动与核心业务的全面滑坡。


天风证券成立于2000年,总部设于湖北省武汉市,是湖北唯一省属证券公司。从业绩表现来看,天风证券近年盈利犹如“过山车”。2021年,公司实现归母净利润5.86亿元,处于相对盈利水平;2022年突然巨亏15.09亿元,创下上市以来首次亏损纪录;2023年虽回升至盈利3.07亿元,但2024年再度陷入亏损,全年归母净利润亏损2970.91万元,其中2024年上半年亏损超3亿元,成为43家A股上市券商中唯一全年亏损的机构。2026年1月30日,天风证券股份有限公司发布2025年年度业绩预盈公告,预计当期实现归属于母公司所有者的净利润1.25亿元至1.85亿元,较上年同期亏损的2970.91万元,实现扭亏为盈。虽然业绩向好发展,但前三季度天风证券的加权平均ROE为0.59%,第三季度的加权平均ROE为0.44%,虽然同比有所增长,但与公司924.96亿元的总资产、260.79亿元的净资产相比,盈利能力存在明显不足。从横向对比来看,2025年前三季度,A股42家上市券商的ROE均值6%左右,头部券商则更高,天风证券0.59%的ROE则处于行业末尾。


从业务结构来看,天风证券核心业务全面收缩,竞争力持续弱化。2024年,公司证券自营业务营收13.34亿元,同比下降34.71%;证券经纪业务营收12.79亿元,同比下降12.72%;投资银行业务营收6.22亿元,同比下降15.75%;资产管理业务营收4.99亿元,同比下降14.08%。四大核心业务全线下滑,仅私募基金业务营收小幅增长,其他业务更是亏损9.35亿元。

股价与风控指标也持续承压。天风证券股价长期在低位徘徊,2024年7月一度跌至2.1元,虽因合并传闻短暂拉升,但近日随着罚单落地再度震荡调整,截至3月23日收盘,其股价已经连续4天下跌,3月23日,报收3.70元/股,跌4.64%,成交5.78亿元,换手率1.79%,总市值372.74亿元,是A股价格最低的券商股。风控指标方面,截至2024年末,该公司风险覆盖率仅120.4%,将触及行业120%的预警线;净稳定资金率105.55%,远低于120%的预警线,流动性风险突出。2025年三季度末,两项指标虽有所改善,但净稳定资金率仍仅106.78%,持续触及监管红线,资本实力与风险抵御能力严重不足。
(大众新闻·半岛新闻记者 姚文嵩)

责任编辑:文鸿飞
