建设银行信用卡中心被罚没575万元,涉未按规定退还分期利息等14项违规
金观察 | 2026-03-25 14:35:33 原创

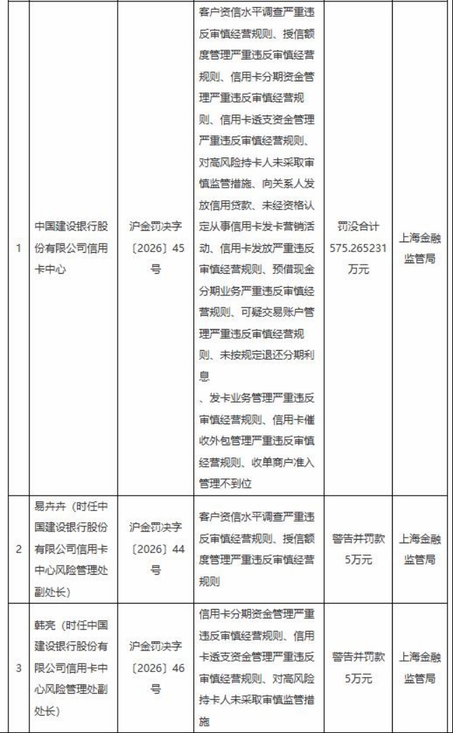
3月23日,国家金融监督管理总局上海监管分局发布的行政处罚信息显示,中国建设银行股份有限公司信用卡中心因14项违规被罚没合计575.265231万元。
罚单显示,中国建设银行股份有限公司信用卡中心的主要违法违规事实包括:客户资信水平调查严重违反审慎经营规则、授信额度管理严重违反审慎经营规则、信用卡分期资金管理严重违反审慎经营规则、信用卡透支资金管理严重违反审慎经营规则、对高风险持卡人未采取审慎监管措施、向关系人发放信用贷款、未经资格认定从事信用卡发卡营销活动、信用卡发放严重违反审慎经营规则、预借现金分期业务严重违反审慎经营规则、可疑交易账户管理严重违反审慎经营规则、未按规定退还分期利息、发卡业务管理严重违反审慎经营规则、信用卡催收外包管理严重违反审慎经营规则、收单商户准入管理不到位。
同时,易卉卉(时任中国建设银行股份有限公司信用卡中心风险管理处副处长)、韩亮(时任中国建设银行股份有限公司信用卡中心风险管理处副处长)分别警告并罚款5万元。
此前,2月12日,中国人民银行公示的行政处罚信息显示处罚决定书(银罚决字〔2026〕5号)显示,中国建设银行股份有限公司因存在10项违法违规事实,被警告、合计罚没金额达4350.607567万元。
具体来看,中国建设银行股份有限公司包括违反账户管理规定、违反特约商户管理规定、违反人民币流通管理规定、违反反假货币业务管理规定、占压财政存款或资金,以及违反信用信息采集、提供、查询及相关管理规定等。在反洗钱相关履职方面,该行还存在未按规定履行客户身份识别义务、未按规定保存客户身份资料和交易记录、未按规定报送大额交易报告或者可疑交易报告、与身份不明的客户进行交易等多项违规情形。
同时,22名相关责任人因对建设银行相关违法违规行为负有直接责任,被分别给予警告、罚款处罚,罚款金额从1万元至15万元不等。从被追责人员的分布来看,22名责任人覆盖建设银行总行多个核心部门、分支机构及旗下建信金融科技子公司,涉及个人金融部、结算与现金管理部、网络金融部、信用卡中心、信贷管理部、普惠金融事业部、内控合规部等多个关键部门,以及武汉数据中心、北京市分行现金服务中心等分支机构,还有建信金融科技有限责任公司Big Data中心。
公开资料显示,建设银行信用卡中心成立于2009年1月22日,注册地址为中国(上海)自由贸易试验区,法定代表人为张伟。
责任编辑:文鸿飞
