警告并合计罚款119万元!瑞众人寿山东分公司及5相关责任人被重罚,因编制虚假财务资料等
金观察 | 2026-03-25 16:55:01 原创


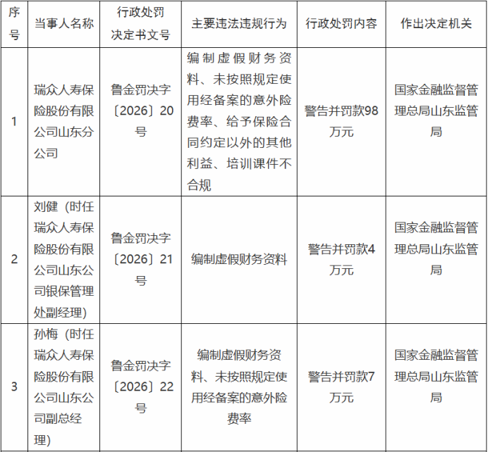
3月24日,国家金融监督管理总局山东监管局官网公示的行政处罚决定书(鲁金罚决字〔2026〕20号、21号、22号、23号、24号、25号)显示,瑞众人寿山东分公司以及5名相关责任人因违法违规被警告并罚款。
具体来看,瑞众人寿山东分公司因编制虚假财务资料、未按照规定使用经备案的意外险费率、给予保险合同约定以外的其他利益、培训课件不合规,被警告并罚款98万元。刘健(时任瑞众人寿保险股份有限公司山东公司银保管理处副经理)因编制虚假财务资料被警告并罚款;孙梅(时任瑞众人寿保险股份有限公司山东公司副总经理)因编制虚假财务资料、未按照规定使用经备案的意外险费率被警告并罚款7万元;宋俊敏(时任瑞众人寿保险股份有限公司山东公司运营管理处/消费者权益保护处经理)因给予保险合同约定以外的其他利益被警告并罚款1万元;孙亮(时任瑞众人寿保险股份有限公司山东公司副总经理)因编制虚假财务资料被警告并罚款4万元;张建平(时任瑞众人寿保险股份有限公司山东公司副总经理)因给予保险合同约定以外的其他利益被警告并罚款5万元。
青岛分公司去年两度被罚
记者注意到,去年以来,瑞众人寿山东辖区内的多家分支机构因为违法违规被处罚,其中青岛分公司曾两度被处罚。
今年2月6日,国家金融监督管理总局青岛监管局官网公示的行政处罚决定书显示,万雪峰(原瑞众人寿保险有限责任公司青岛分公司个人保险代理人)因欺骗投保人被警告并罚款5000元。
2025年12月31日,国家金融监督管理总局山东监管局官网公示的行政处罚决定书显示,瑞众人寿济宁市嘉祥支公司因管理不善导致许可证遗失被警告并罚款0.5万元。
记者注意到,瑞众人寿青岛分公司2025年两度因为违法违规被处罚通报。
2025年12月11日,国家金融监督管理总局青岛监管局官网公示的行政处罚决定书显示,万雪峰(时任瑞众人寿保险有限责任公司青岛分公司个人保险代理人)因欺骗投保人被警告并罚款1万元。
此前2025年10月23日,国家金融监督管理总局青岛监管局官网公示的行政处罚决定书显示,瑞众人寿青岛分公司因为个人保险代理人培训档案不完整被警告并罚款1万元。同时,高国芹(时任瑞众人寿保险有限责任公司青岛分公司个人保险代理人)因欺骗投保人被警告并罚款3000元。
此外,2025年1月6日,瑞众人寿保险有限责任公司潍坊中心支公司因编制、提供虚假的文件、资料,给予投保人保险合同约定以外的保险费回扣,员工管理不到位等原因,被罚款73万元;时任支公司银保条线负责人马丽因编制、提供虚假的文件、资料,员工管理不到位,被警告并罚款8万元;时任支公司个险条线负责人赵清波因给予投保人保险合同约定以外的保险费回扣,被警告并罚款7万元;时任支公司总经理刘瑞芳因给予投保人保险合同约定以外的保险费回扣等,被警告并罚款8万元。
年内已合计被罚超300万元
放眼全国,瑞众人寿因违法违规被处罚的频率就更高了,据不完全统计,年内瑞众人寿已因违法违规合计被罚超300万元。
1月16日,瑞众人寿沧州中心支公司因“代理人违规宣传、代理人招录管理不规范、给予投保人保险合同以外利益、业务及财务数据虚假”,被沧州金融监管分局警告并罚款15.5万元。黄河(时任瑞众人寿沧州中心支公司总经理)、许彦青(时任瑞众人寿沧州中心支公司业务员)、陈攀峰(时任瑞众人寿沧州中心支公司银保渠道营业处总监、保险代理人)被警告并罚款合计4万元。
同一日,瑞众人寿西安电话销售中心因“欺骗月投保人”,被陕西金融监管局罚款10万元。李想被警告并罚款2万元。
1月15日,瑞众人寿收到2张罚单。国家金融监督管理总局海南监管局公布的行政处罚信息公开表显示,瑞众人寿海南分公司因财务业务数据不真实、销售误导、诱导保险代理人进行违背诚信义务的活动,被警告并罚款40.5万元;5名相关责任人被警告并罚款共计20.4万元。同日,国家金融监督管理总局阜阳监管分局对瑞众人寿阜阳中心支公司及相关责任人开出罚单。罚单显示,因财务数据不真实、虚挂中介,瑞众人寿阜阳中心支公司被罚款32万元,4名相关责任人被警告并罚款合计12万元。
1月5日,瑞众人寿阜阳中心支公司因“财务数据不真实、虚挂中介”,被阜阳金融监管分局罚款32万元。董中敏、史芳芳、赵丰娟、董晓龙被警告并罚款合计12万元。
1月4日,瑞众人寿铜川中心支公司因“给予保险客户合同外利益、人员管理不到位”,被铜川金融监管分局警告并处罚款11.5万元。李磊(时任瑞众人寿铜川中心支公司银保业务部负责人)被警告并罚款1.5万元。
频被投诉,居投诉榜黑榜榜首
日前,新浪财经发布的2026年315“银行保险机构红黑榜”榜单显示,瑞众保险占稳了黑榜榜首的位置。据了解,这份榜单是基于新浪、微博、黑猫投诉、舆情信息综合判定的。透过黑猫投诉的信息来看,瑞众保险的主要被诉问题集中在误导销售、虚假宣传、代签名等方面。
3月18日,一投诉者投诉瑞众人寿存在虚假宣传、违规代签名等恶行。

3月23日,一投诉者投诉,瑞众保险代理人诱导投保返佣。该投诉者表示,2020年7月29日、12月27日,经瑞众人寿代理人推介,其先后投保两份重疾险,累计缴费54129.59元。该代理人销售中以“奖励”为噱头诱导投保,还分别于2020年9月4日、2021年2月3日向其转账1400元、4600元,累计返佣6000元。

责任编辑:文鸿飞
