苏超热身赛出现暴力冲突,两地足协深夜开出重磅罚单
大众新闻·半岛新闻 潘立超 2026-03-25 14:20:42原创
3月24日深夜,上海足协和江苏足协分别开出罚单,对于3月22日苏超南通队对阵上海海港U20的友谊赛中,双方在比赛最后阶段出现大规模冲突当中的涉事球员进行了处罚。接下来,各省省超将陆续开赛,这次罚单也给予了更多的警示作用。

本场比赛在南通体育会展中心体育场进行,本场比赛拥入了29153名观众,球场几乎座无虚席,比赛最终1:1平,但比赛最后阶段的肢体冲突却在社交媒体广泛传播,造成了恶劣影响。针对此事,江苏省足球运动协会官方发布《关于对南通队及有关人员违规违纪的处罚决定》,针对3月22日南通队与上海海港青训梯队友谊赛中出现的多起暴力行为作出严肃处理,4名南通队球员被处以3至8场不等的停赛,球队被通报批评并责令整改。

视频截图
江苏省足球运动协会在公告中明确,3月22日,在南通队与上海海港青训梯队进行的足球交流友谊赛中,比赛第89分钟,南通队31号季桑楠在无球状态下,使用头部顶撞上海海港青训梯队6号邝继鸿面部,裁判员出示红牌将其罚令出场。比赛进行到第90+3分钟,裁判员鸣哨后,上海海港青训梯队6号邝继鸿推倒南通队18号程鑫,造成双方冲突,南通队多名球员实施暴力行为,南通队20号张浩楠击打上海海港青年队6号邝继鸿,南通队18号程鑫击打6号邝继鸿头部,南通队5号薛天翼蹬踹对方球员。裁判员对南通队20号张浩楠和上海海港青训梯队6号邝继鸿出示红牌将其罚令出场。

依据《中国足球协会纪律准则》相关条款,江苏省足协针对上述违规违纪行为作出处罚:南通队18号程鑫、20号张浩楠:在江苏省内正式足球赛事中各停赛8场;南通队5号薛天翼:在江苏省内正式足球赛事中停赛5场;南通队31号季桑楠:在江苏省内正式足球赛事中停赛3场;南通队予以通报批评,责令作出书面检查,对相关责任人进行严肃处理;责成南通队全体人员(队员、教练员、工作人员等)开展法规政策学习与常态化赛风赛纪教育。江苏省足球运动协会在公告中强调,将依照《中国足球协会纪律准则》,坚决严肃处理各类违规违纪行为,净化赛场风气。此次处罚不仅是对涉事球员与球队的惩戒,更是对省内各级足球赛事的纪律警示,尤其为“苏超”等地方联赛的赛风建设划定红线,推动江苏足球赛事秩序与发展环境的持续优化。

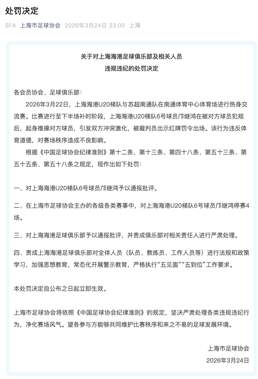
稍后,上海足协同样发布公告,2026年3月22日,上海海港U20梯队与苏超南通队在南通体育中心体育场进行热身交流赛。比赛进行至下半场补时阶段,上海海港U20梯队6号球员邝继鸿在被对方球员犯规后,起身推搡对方球员,引发双方冲突激化,被裁判员出示红牌罚令出场。该行为违反体育道德,对赛场秩序造成不良影响。在上海市足球协会主办的各级各类赛事中,对上海海港U20梯队6号球员邝继鸿停赛4场。对上海海港足球俱乐部予以通报批评,并责成俱乐部对相关责任人进行严肃处理。责成上海海港足球俱乐部对全体人员(队员、教练员、工作人员等)进行法规和政策学习,加强思想教育,常态化开展警示教育,严格执行“五见面”“五到位”工作要求。
江苏省城市足球联赛(简称苏超)将于4月11日开赛,这次罚单也给予了更多的警示作用。近年来,随着社交媒体的发展,场上球员的任何行为将会被社交媒体无限放大,一时的冲动不仅无益于球队的战绩,还有损所在城市的形象,非但带不来胜利的荣光,还会毒化整个足球赛事的生态,让这项运动离体育的本质越来越远。近年来,相关部门也在压实赛区、主队俱乐部等的管理责任,全力抵制并坚决打击赛场内外一切挑衅、辱骂、诋毁、诽谤、煽动对立等行为,形成强有力震慑。
(半岛全媒体记者 潘立超)
责任编辑:黄金龙
