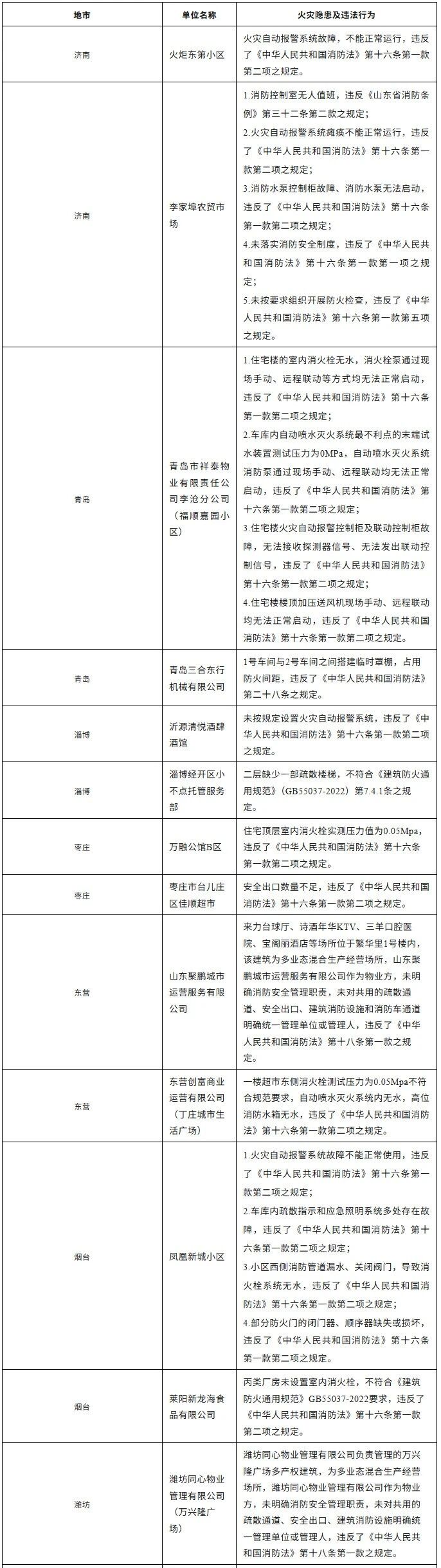
山东曝光32家火灾隐患单位,泰安这2家被点名!
大众新闻 王洪涛 2026-03-25 17:14:33原创
为深化火灾隐患排查整治,
净化社会面消防安全环境,
3月24日,山东消防
对近期检查发现的
32家突出火灾隐患单位进行曝光,
其中,
泰安有两家单位被曝光。
希望各市、有关部门和
相关企业高度重视,
认真抓好整改落实,
其他企业要以此为鉴,自查自改,
及时消除火灾隐患,
防范火灾发生。


(来源:山东消防)
(大众新闻记者 王洪涛 实习生 艾文静)
(大众日报及大众新闻客户端欢迎各界投稿,提供线索,包括文字、照片、短视频,文字投稿务必配上照片、短视频。泰安新闻素材请投大众日报泰安记者站电子邮箱dzrbta@126.com,热线电话:05388011909。来稿请务必注明作者、手机,以便进一步联系。)
责任编辑:王洪涛
