淄博推出山东首个境外职业资格人才服务清单
大众新闻·大众日报 杨淑栋 2026-03-26 09:36:14原创
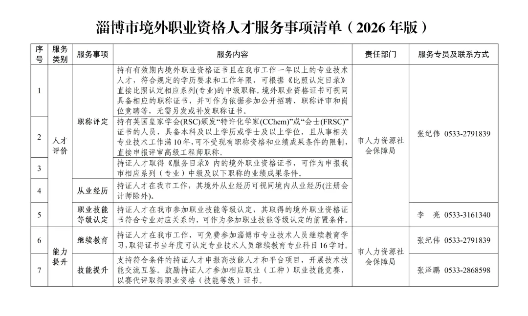
近日,淄博市人社局联合市商务局印发《关于做好境外职业资格认可工作的通知》,推出境外职业资格与职称比照认定、持证人才专属便利服务等系列政策举措,同步发布《淄博市境外职业资格人才服务事项清单(2026年版)》,这也是山东省首个境外职业资格人才服务事项清单。
该清单精准匹配持证人才在淄工作生活需求,为淄博市持有《山东省境外职业资格与职称比照认定目录(2025年版)》和《山东省境外职业资格服务目录(2025年版)》内证书的专业技术人才提供专属政策支持。
无需评审,境外职业资格可直接比照认定职称。持有有效期内境外职业资格证书且在淄博市工作1年以上的专业技术人员,符合规定的学历要求和工作年限,可根据《比照认定目录》直接比照认定相应系列(专业)的中级职称。境外职业资格证书可视同具备相应的职称证书,并可作为依据参加公开招聘、职称评审和岗位竞聘等,无需另发或补发职称证书。

提供26项专属服务,覆盖工作生活全场景。持证人才在淄博市工作,可按照《服务事项清单》中26项服务内容,在居住证办理、签证或居留许可办理、就业创业、人才项目评选、继续教育、评价激励、交通出行、文化旅游、医疗保健、体育健身、社会保障等方面享受优惠政策和便利服务。各服务事项均配备了服务专员,负责为持证人才提供政策咨询、待遇落实等专属服务,让人才安心、安身、安业。

淄博市建立境外职业资格目录和服务事项动态调整机制,定期征集各类单位和专业人才需求,及时优化完善目录清单及服务内容,持续提升政策供给质效。市人社局将联合相关部门,根据国家、省有关规定及我市经济社会发展实际,不断丰富境外职业资格证书应用场景,着力增强服务精准性与实效性。
(大众新闻记者 杨淑栋 通讯员 高丽)
责任编辑:傅欣迎
