一等奖3项、二等奖1项!山东农大成果亮眼
发布厅 | 2026-03-26 15:47:44 原创
刘姝彤来源:大众新闻
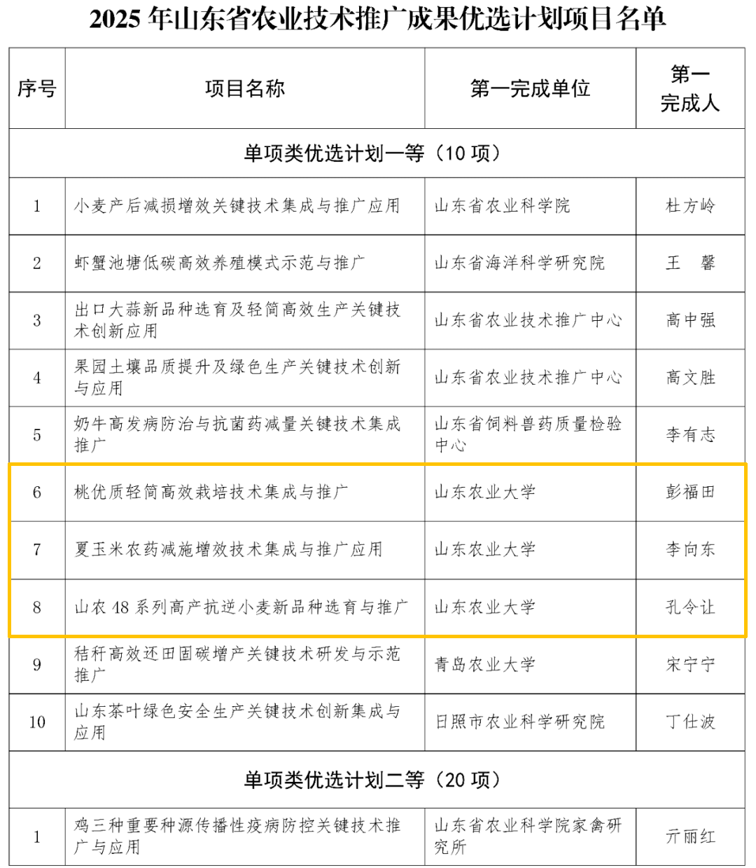
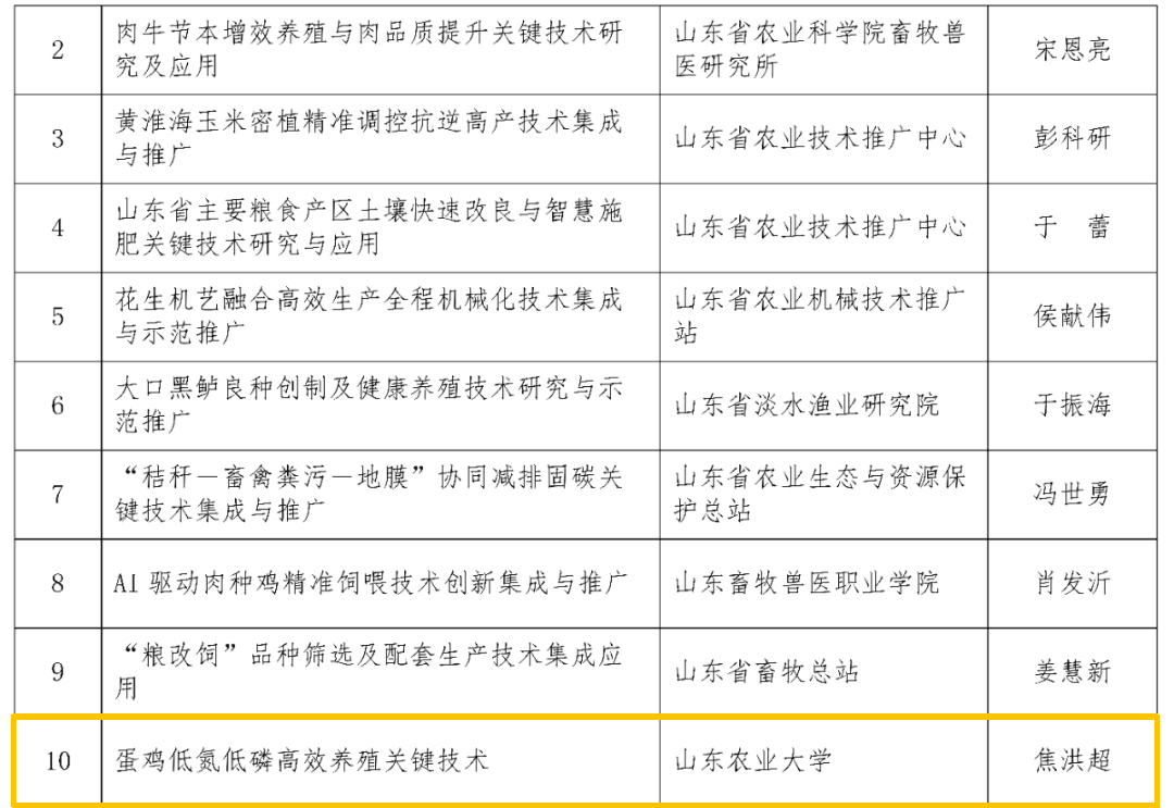
近日,2025年山东省农业技术推广成果优选计划获评项目正式公布,山东农业大学获一等奖3项、二等奖1项。


获奖项目简介
桃优质轻简高效栽培技术集成与推广
本项目针对我国桃主产区缺乏适合轻简化栽培品种,劳动用工多,化肥用量大,优质果比例低等问题,开展理论研究、品种选育、技术创新集成与协同推广,取得了显著成效。


一是选育出了具有抗桃蚜+免套袋+宜轻简化栽培的桃新品种5个;二是以袋控缓释肥为核心,集成轻简集约建园、桃园生草、中微量元素与生物刺激素协同增效调节等技术,创建了桃园“三定一稳两调两保”精稳施肥关键技术体系;三是研发了桃“高Y形”轻简化高光效整形修剪技术、桃新梢冗余生长绿色化控与果实品质协同提升技术,创建了省力化、高光效的树体管理技术体系;四是以“高等院校+农技推广部门+龙头企业+专业合作社+农户”的五级联动推广形式,依托“科技小院”“乡村振兴驿站”等新型服务载体,形成了新型技术推广机制。

在山东省临沂、潍坊等主产区应用推广,近三年累计推广175.4万亩;培训农技人员和果农15万人次;显著减少化肥用量65%以上;经济、社会、生态效益显著。
夏玉米农药减施增效技术集成与推广应用
玉米是我省第二大粮食作物,近年来,玉米南方锈病、穗腐病、玉米螟等新发重发病虫害持续威胁我省玉米产业发展。山东农业大学李向东教授团队在国家重点研发计划、山东省重点研发计划、省产业技术体系等项目支持下,协同多方力量,建立优化了玉米品种对南方锈病、穗腐病等主要病害抗性评价体系,挖掘到调控玉米抗性的分子标记,登记国内首个针对南方锈病的农药制剂——35%唑嘧·氟环唑,创制了提高药剂利用率和防控效果的功能性助剂,优选“地面+低空”高效施药器械并配套精准施药技术。通过项目实施,优化集成了夏玉米农药减施增效技术体系,研发的技术被推荐为山东省农业主推技术。近10年累计推广1亿亩次,有力促进了玉米产业发展,保障了我省粮食安全,取得显著经济社会生态效益。

山农48系列高产抗逆小麦新品种选育与推广
该项目构建了“育种理论+育种技术+品种培育+技术集成+高效推广”一体化技术体系。科研团队成功克隆了抗赤霉病新基因Fhb7,探明了其广谱抗病分子机理,并集成高效精准育种技术,选育出山农48等3个抗逆性突出的新品种。项目制定省级地方标准2项、团体标准10项,授权专利10项。


在推广模式上,项目创新构建“推广机构+科研单位+企业”三方协同机制,形成了从育种研发到精深加工的全链条服务体系。成果累计推广2413.26万亩,新增粮食7.59亿公斤。该项目有效破解了抗赤霉病、抗茎基腐及耐盐碱品种匮乏等难题,在推动品种培育与绿色防控方面取得显著的社会和生态效益。
蛋鸡低氮低磷高效养殖关键技术
本项目针对我国规模化养殖生产面临的饲料资源紧张、环保压力大等限制产业发展的关键问题,总结熟化10余年研究成果,集成低蛋白日粮配合、低/无矿物磷日粮应用、肠道健康调控等核心技术,通过饲料氨基酸平衡配合、植酸酶高效利用、肠道功能与健康强化等措施,综合建立“蛋鸡低氮低磷高效养殖关键技术”,实现蛋鸡饲料粗蛋白水平降低 2个百分点以上、矿物磷添加减少50%以上,饲料成本降低约 130元/吨,氮、磷排泄量分别降低 10%和45%以上,有效节约豆粕和磷矿资源,缓解饲料蛋白质、磷原料紧张现状,实现源头减量与废弃物减排,取得显著经济、生态和社会效益。

(大众新闻记者 刘姝彤)
责任编辑:徐佳
