66场!“聚创淄博”创业服务月活动计划来了
大众新闻·鲁中晨报 刘文思 2026-03-27 18:37:42原创
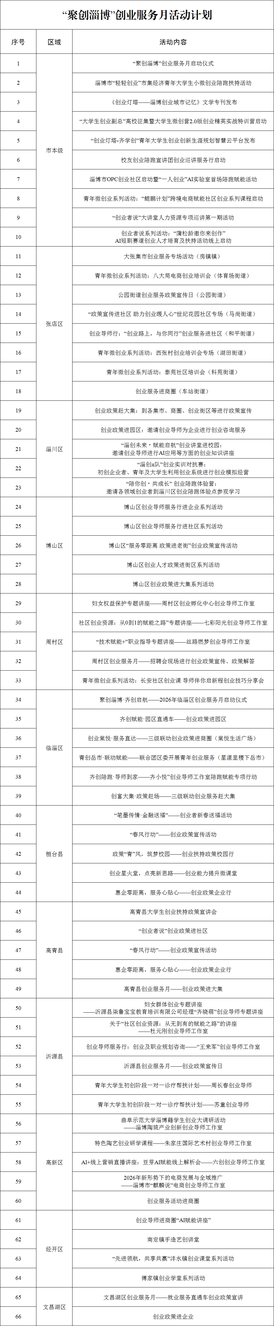
记者27日获悉,淄博市就业人才中心计划于2026年4月在淄博范围内组织开展“聚创淄博”创业服务月专项活动。
为深入推进“创业齐鲁”行动方案,落实“创业陪跑”十二大赋能行动,持续优化淄博市创新创业生态,重点聚焦高校大学生、来淄留淄创业人员等重点创业群体,淄博市就业人才中心推出此项活动。
此次活动主题是“向齐而聚 创赢未来”。服务对象主要是在校大学生、返乡创业农民工、就业困难人员、有创业意愿的创业者,初创小微企业法人、个体工商户经营者、民营企业家,市级及以上创业孵化示范基地和创业园区在孵企业,往届创业创客大赛获奖企业。届时,市本级及区县将组织一系列活动。详见附表。

(大众新闻·鲁中晨报记者 刘文思)
责任编辑:孙双
