老鼠在传送带上跑,金匠寿司道歉!杭州涉事门店已停业
食安哨 | 2026-03-30 14:40:34
微信扫码扫码下载客户端
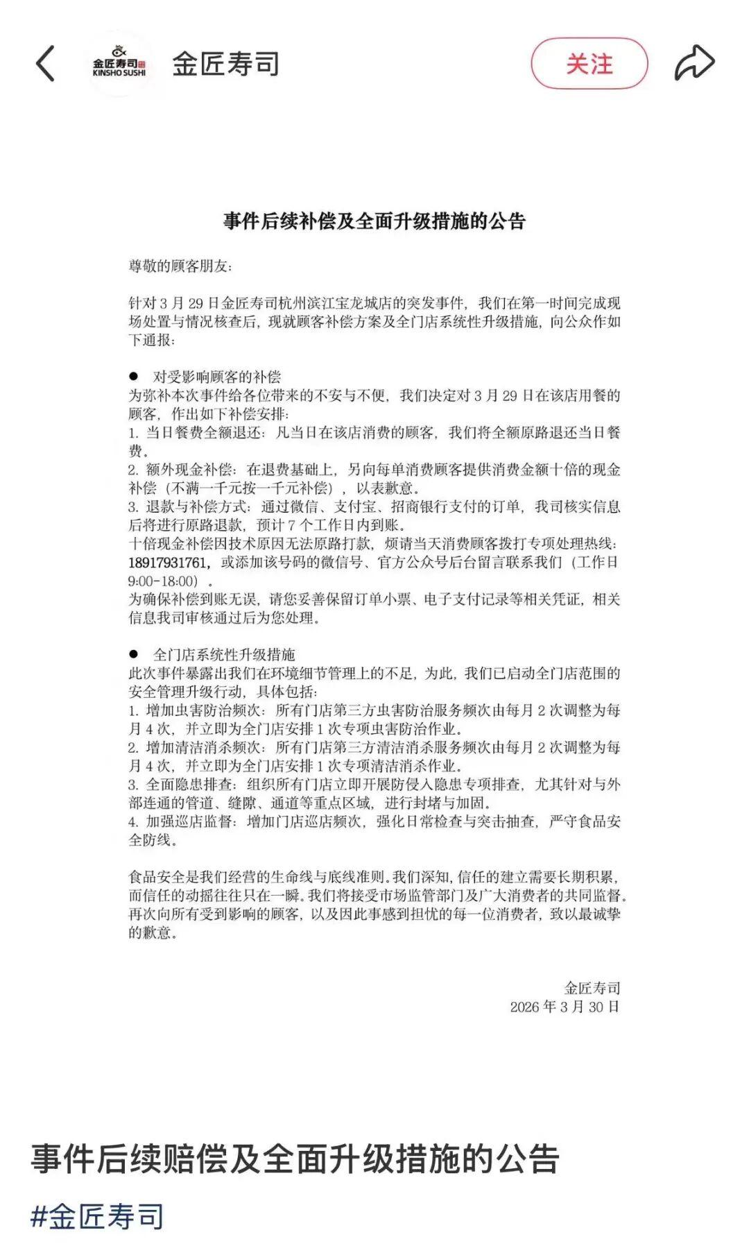
近日,“金匠寿司门店出现老鼠”一事引发关注。据了解,有消费者在社交媒体平台反映,其在杭州滨江宝龙城金匠寿司就餐时,发现一只老鼠在寿司传送带上奔跑。3月30日,金匠寿司再次就此事发布关于顾客补偿及全门店系统性升级措施的公告。
公告中称,为弥补此次事件给消费者带来的不安与不便,金匠寿司决定对3月29日在涉事门店用餐的顾客,全额原路退还当日餐费,并另向每单消费顾客提供消费金额十倍的现金补偿(不满一千元按一千元补偿)。

此外,金匠寿司表示,已启动全门店范围的安全管理升级行动,将增加虫害防治频次、增加清洁消杀频次、进行全面隐患排查、加强巡店监督。
“食品安全是我们经营的生命线与底线准则。我们深知,信任的建立需要长期积累,而信任的动摇往往只在一瞬。我们将接受市场监管部门及广大消费者的共同监督。再次向所有受到影响的顾客,以及因此事感到担忧的每一位消费者,致以最诚挚的歉意。”公告称。
据此前报道,3月29日晚,金匠寿司就相关事件发布致歉声明称,当日16时26分,杭州滨江宝龙城门店内发生一起老鼠从外部突然闯入店铺的突发事件。涉事门店当日所有食材已全部废弃,并对正在用餐顾客进行免单并有序清退。该门店自即日起暂停营业,开展全方位深度清洁与消杀,彻底排查所有隐患。

声明称,在此次事件发生前,该门店所有虫害防治记录中均未发现老鼠踪迹,经初步核实,此次事件中的老鼠系从外部入侵,并非该店自身滋生。同时,金匠寿司表示,据第三方出具的鼠类分析及防治报告,此次捕获鼠类为黄胸鼠,结合现场勘查情况推断,老鼠从门店与商场走廊相通的门入侵到门店的概率较大。
(扬子晚报)
责任编辑:周小涵
