湖北银行被罚249.9万元,涉占压财政资金等10项违法行为
金观察 | 2026-03-30 21:08:21 原创
微信扫码扫码下载客户端

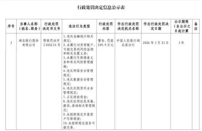
3月27日,中国人民银行湖北省分行官网公示的行政处罚决定书显示,湖北银行股份有限公司因违法违规被警告并罚款249.9万元。
上述行政处罚决定书显示,湖北银行股份有限公司存在违反金融统计相关规定,未履行对异常账户、可疑交易的风险监测和相关处置义务,未履行尽职调查义务和有关风险管理措施,违反网络安全管理规定,违反数据安全管理规定,违反反假货币业务管理规定,占压财政资金,违反信用信息采集、提供、查询相关管理规定,未按照规定开展客户尽职调查,未按照规定报告可疑交易等10项违法行为。
企业官网显示,湖北银行最早可追溯到1928年成立的湖北省银行。2011年2月,湖北银行正式成立,总部设在武汉。目前,已实现湖北17个市州、59个县域网点全覆盖。
责任编辑:文鸿飞
