康复大学青岛中心医院脑机接口门诊即将开诊
齐齐探医 | 2026-03-30 18:10:08 原创
半岛网3月30日讯 (记者 孙贴静)当神经信号传递异常、语言、运动、感知功能因疾病或损伤受到影响时,会给患者及家庭带来诸多困扰。2026年4月3日,康复大学青岛中心医院脑机接口门诊将正式开诊,进一步完善区域内神经功能障碍相关诊疗服务体系。门诊依托专业医疗团队与脑机接口相关技术,为神经系统及运动功能障碍患者开展评估与诊疗服务,探索神经功能障碍的多元化干预方式。
精准诊疗,覆盖疑难重症
脑机接口技术具有微创、定位精准等特点,可为部分常规治疗手段效果有限的神经功能障碍患者提供新的临床干预方向。脑机接口门诊运用相关技术对大脑神经信号进行采集、解读与干预,为神经功能障碍患者提供个体化诊疗服务。
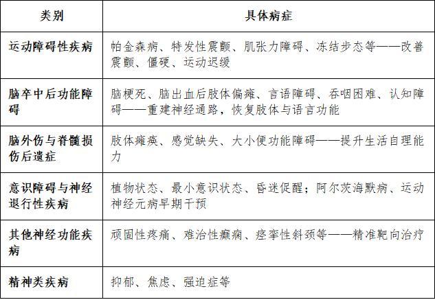
主要诊疗范围包括:

专业团队领衔,多学科协同护航
门诊由靳峰专家团队坐诊。康复大学青岛中心医院神经外二科主任靳峰在神经外科领域拥有多年临床经验,在脑机接口与神经调控临床应用方面开展相关实践,曾开展脑机接口相关脑起搏器置入手术,在重度卒中、颅脑外伤、脊髓损伤、帕金森病、顽固性疼痛、难治性癫痫、阿尔茨海默病、精神相关疾病等神经系统疾病诊疗方面积累了相应临床经验。
团队汇聚康复大学脑机接口医工融合相关专家及医院神经外科、神经内科、康复医学科等多学科专业人员,实行多学科联合诊疗模式,提供诊断评估、治疗方案制定、手术干预、术后康复及随访等全流程医疗服务。
门诊预约指南
门诊时间:每周五上午
门诊地点:康复大学青岛中心医院1号楼3楼神经内科脑机接口门诊
预约方式:可通过关注“健康青岛”微信公众号、“康复大学青岛中心医院”微信公众号或下载“爱山东”APP、“慧医” APP、院内自助机等方式预约挂号。
温馨提示:就诊时请携带既往病历、影像检查报告、用药记录等资料,便于专家全面评估。
康复大学青岛中心医院脑机接口门诊将以规范诊疗、专业服务,为神经功能障碍患者提供相应医疗支持。
责任编辑:孙贴静
