ESG风险观察|周大生卖“周大金”?喜临门惊现“内鬼”
壹点智库 | 2026-03-31 20:05:51
为及时有效监测企业在社会、环境、治理等方面的风险,齐鲁晚报·齐鲁壹点将通过壹点智库品牌大数据平台,定期跟踪、监测和评价A股上市公司的ESG风险,并进行重点报道。
3月23日-3月29日,本期共有1477家A股上市公司的敏感信息被央媒或省媒报道。与上期相比,敏感信息量下降的有976家,信息量增加的有1079家。其中有关周大生(002867.SZ)和喜临门(603008.SH)的敏感信息引发社会各界广泛关注。
喜临门1亿元“消失了”,已申请立案侦查
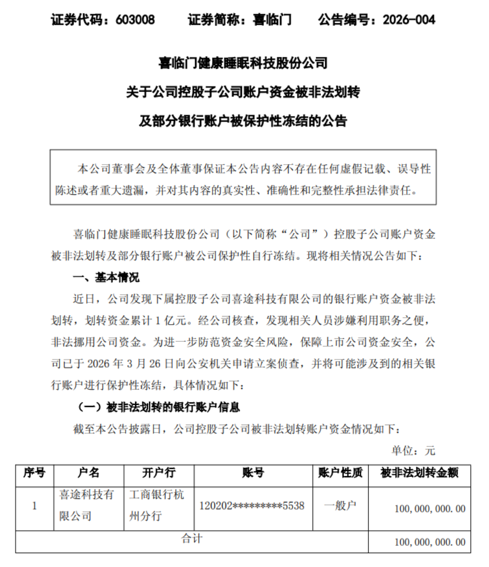
3月27日,“中国床垫第一股”喜临门健康睡眠科技股份公司(喜临门 603008.SH)发布公告,披露旗下控股子公司喜途科技有限公司银行账户资金遭内部人员利用职务之便非法划转,累计金额高达1亿元。

公告称,公司已于2026年3月26日向公安机关申请立案侦查,并将可能涉及到的相关银行账户进行保护性冻结。截至公告披露日,喜临门控股子公司银行账户被非法划转资金金额为1亿元,保护性司法冻结金额约9亿元,两者累计超过10亿元,占公司最近一期经审计净资产的26.54%,占公司最近一期经审计货币资金的42.69%。
事件发生后,上海证券交易所火速下发了监管工作函,涉及对象包括上市公司董事、高级管理人员及实控人。
喜临门官网显示,企业创立于1984年,始终深耕睡眠领域,是中国床垫行业首家上市公司,业务覆盖全球70多个国家和地区目前,喜临门在全球布局7大生产基地,拥有超5200家门店、10000余名员工,产品与解决方案广泛应用于家庭、酒店、公寓及多元商业场景,服务众多国际酒店集团及重点工程项目,形成从研发、制造到全球服务的完整生态。
公司业绩显示,2025年前三季度,喜临门实现营业收入61.96亿元,同比增长3.68%;归属于上市公司股东的净利润为3.99亿元,同比增长6.45%。其中第三季度单季营收为21.76亿元,同比增长7.78%;净利润约为1.33亿元。
围绕此次事件,市场关注的是,一笔巨额划转又为何能绕过层层审批而未被及时拦截?种种疑问背后,指向的是公司内控管理的失守与治理结构的深层隐患。
根据东方财富网显示,3月31日,喜临门收盘价14.94元,下跌4.96%,换手率7.51%。
周大生门店买到“周大金”戒指?已退货赔款
到周大生门店买戒指,竟是“周大金”。3月23日,紫牛新闻报道,江苏吴女士(化姓)在网上投诉称,她在江苏泰州高港时代广场周大生门店花了7300元购买了一款金戒指,但内侧的钢印竟是“周大金”。

商家解释称,事发原因是被顾客催得太紧,就在自己开的周大金店里调了同款戒指过去。
3月29日,极目新闻记者联系到吴女士,她表示在市场监管部门的协调下,目前已经协商达成一致,门店退了戒指原本的7300元,并额外补偿了12000元;闺蜜的戒指退了5319元,额外补偿了9000元。记者在黑猫投诉平台注意到3月25日17时14分,在接到转账两分多钟后,投诉人确认该投诉已完成。
记者随后也联系到涉事门店负责人,其表示,因为顾客被催得太紧,就在自己开的周大金店里调了同款戒指过去,事情已经通过官方平台解决。
周大生官网显示,周大生珠宝股份有限公司(周大生 002867.SZ)成立于1999年,于2017年4月在深圳主板上市,目前,周大生品牌价值位于内地珠宝品牌第一,中国轻工业第二,连续10年以上以两位数的增速,由2011年75.25亿增长至2024年1023.59亿,同时也是国内最具规模的珠宝品牌运营商之一。
金价持续上行,为门店扩张带来显著压力,关店潮起。据上观新闻报道,2025年9月,周大生加盟店减少611家,而自营店却不降反升,致使整个9月,周大生共减少560家门店。周大生6月公布的半年报展示了更详细的数据,三四线及以下城市的金店退潮最厉害,同比上一年年中净减少了441家。
(综合 澎湃新闻、证券之星、极目新闻)
壹点智库新闻线索联系电话:0531-82625938,邮箱:ydzk2020@163.com
责任编辑:张洁清
