推荐
山东
热点
短剧
直播
帮办
观点
文化
V-IP
国资
开放山东
财经
交通
健康
文旅
教育
监管
智库
政法
党建
民生
果然视频
青未了
灵境
深度
创意
观察
科技
大众新闻APP
微信扫码
扫码下载客户端
大众日报
农村大众
齐鲁晚报
半岛都市报
鲁中晨报
经济导报
山东法制报
黄三角早报
青岛西海岸报
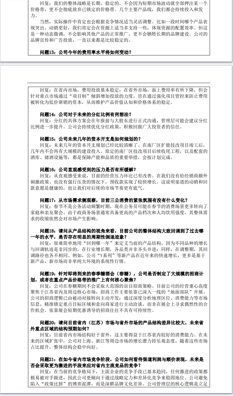
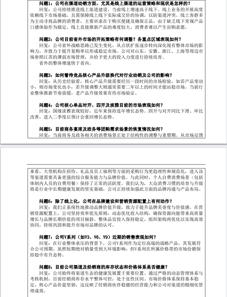
今世缘管理层28个关键问答实录
大众报业·齐鲁壹点 2026-04-08 10:59:26
责任编辑:刘相华