学员考场练车遭遇车祸“多处骨折、颅内出血”,驾校和教练有没有责任
扬子晚报/紫牛新闻 2026-04-10 07:39:39
近日,江苏南通的林先生向记者反映称,自己于2025年12月在如东县金昌驾校报名学车,2026年3月21日练车途中遭遇车祸。事发时,一辆货拉拉货车与教练驾驶的从考场租赁的考试车相撞,车上共4位学员,他的伤势最严重,经如东县中医院诊断为颅内出血、锁骨骨折和肋骨骨折。
如东县公安局交通管理大队3月21日开具的道路交通事故认定书显示,货拉拉司机马某负主要责任,教练尤某负次要责任。
林先生称,作为主责方的货拉拉司机目前仅通过交强险赔付了14400元,而作为次责方的教练垫付5000多元后即无力继续赔偿,驾校也表示“因为不是驾校的车,他们不承担责任”。林先生说,治疗及后续康复的费用挺多,目前这种局面已经让他陷入了困境。
货拉拉撞上考试车,致学员多处骨折、颅内出血
林先生向记者回忆,他于2025年12月报名参加了南通市如东县金昌驾校C1机动车驾驶课程,并与驾校签订了教学合同。今年3月21日,他预约了科目三考试,当日上午8点左右,教练尤某带着包括他在内的4名学员,前往如东长沙小型车科目三考场进行练习,“教练当时租了一辆考试车,带着我们去练,两条线路一人练了一圈。”
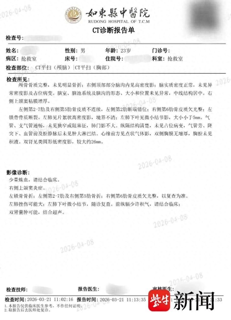
然而,在练完返还考试车的途中,车辆行驶至一处没有交通信号灯路口时,一辆货拉拉未按规定让右方道路来车先行,直接从左后侧撞击了教练车,这导致坐在后排左侧的林先生当场陷入昏迷。送医后,如东县中医院于3月21日对林先生的伤情做出了锁骨骨折、肋骨骨折,同时伴有脑部蛛网膜下腔出血的诊断。
林先生提供的CT诊断报告单
如东县公安局交通管理大队于3月21日开具的道路交通事故认定书显示,货拉拉司机马某负主要责任;教练尤某负次要责任。
交管大队出具的道路交通事故认定书
林先生告诉记者,事故发生后,他通过律师联系了主要责任方(货拉拉)的保险公司,目前通过交强险已经支付了14400元。而作为事故次要责任人的教练尤某,先后两次垫付了共5000元医药费:第一次是林先生刚进医院时,教练垫了3000块钱,直接交到医院用于检查、办理住院。
此后,医院告知林先生需要进行锁骨手术,他也将这一消息告知了教练,“她听了可能就不太愿意给钱了,后面商量了一下,她又给了我2000块钱。到4月6号医院这边欠费了,教练直接说不给钱了。”
4月9日,林先生刚做完锁骨手术,而肋骨手术还要等几个月进行,总花费保守估计也要数万元。在他看来,目前拿到的这些钱并不足以支撑后续治疗费用。而更让林先生难以接受的是驾校拒绝承担责任的态度,他告诉记者,金昌驾校曾有人打电话给他:“他们说自己一点责任都没有,因为是租的考试车,不是驾校的车。”
驾校称货拉拉为事故主责,垫付5000元医药费是出于人情
根据林先生的陈述,记者联系了如东县金昌驾校的工作人员。对方表示,在这起事故中,涉事车辆为教练从考场租借,驾校无需对非本单位的车辆问题负责:“当时他们是租考场车练的,跟我们这儿基本不搭界。”同时货拉拉也应承担主要责任,“反正按照交通法,这个我们可以不垫的。”而当记者追问驾校是否会与林先生协商后续医药费垫付时,对方回应称,后续应该由主要责任方的保险公司赔付。
记者又联系到了事故中开车的教练尤某,她表示自己目前已经垫付了较多的医药费,“其实不止5000元,还有护工费、检查费,总共垫了6000多块钱。”
同时,尤某强调自己支付的医药费并不是驾校的“赔付”,而是她出于人情道义的“垫付”,“按照法律来讲,没有任何人有义务去垫付医药费,但是我先帮他垫付了这么多,是出于情分。”对于林先生后续的治疗费用,她表示自己“无力垫付”。并且,自己不仅看望了林先生,也帮他推进了交强险的申请流程,“我跑好几个地方去申请了,交警队都跑了两次。”因此,对于林先生要求驾校和教练承担责任、协商赔偿的诉求,尤某明确表示无法接受:“不是他说什么我都得照做,不是得讲法律吗?”
至此,驾校、教练均认为自身责任有限,事件双方当事人各执一词。那么,林先生后续的医疗费用应该由谁承担?
记者又联系了货拉拉司机马某,询问其保险公司的后续赔付计划,他表示除了交强险外,保险公司还有部分商业险,但具体如何赔付他不清楚,“我那个上面是这样写的,但具体赔多少,保险公司的事跟我没有关系。”同时他指出,教练和驾校方也需承担赔偿责任。
律师:租赁车不能免除驾校责任,货拉拉与驾校需共同承担赔偿
江苏润商事务所主任崔武律师告诉记者,本事件中驾校以“车辆系租用”为由拒绝担责,不符合法律规定。根据民法典、《道路交通安全法实施条例》与最高法相关司法解释,接受机动车驾驶培训的人员,在培训活动中驾驶机动车发生交通事故造成损害,属于该机动车一方责任,当事人请求驾驶培训单位承担赔偿责任的,人民法院应予支持。因此,只要事故发生在培训活动中,无论车辆所有权归属,驾校均需对“机动车一方责任”部分负责。本案中,教练带学员练车往返考场属于教学活动的延伸,驾校不能以车辆系租用为由逃避责任。同时,教练垫付的费用可视为驾校先行赔付的一部分,不能以此免除驾校的法定责任。
关于赔偿方案,由于交警认定事故货拉拉主责、教练次责,因此应由双方共同承担赔偿责任。在司法实践中,除交强险赔付外,货拉拉方应承担剩余损失的70%,驾校方承担30%,教练个人与驾校对学员承担连带赔偿责任,如驾校赔偿后,认为教练有重大过错,可向教练追偿。损害赔偿的范围包括林先生医疗费、后续治疗费、误工费、护理费、残疾赔偿金(如有)、精神损害抚慰金等法定损失中属于一方的份额。如事故车辆各方有商业保险,则由保险公司在理赔范围内代为赔偿各方应承担的损失。
维权路径方面,崔律师建议林先生向法院提起机动车交通事故责任纠纷诉讼,同时可申请道路交通事故社会救助基金垫付手术费用,以解决眼前的治疗困境。
(扬子晚报/紫牛新闻)
责任编辑:崔可腾
