国家版“防癌说明书”来了!一半内容与吃有关

人民日报微信公号    2026-04-13 18:39:16

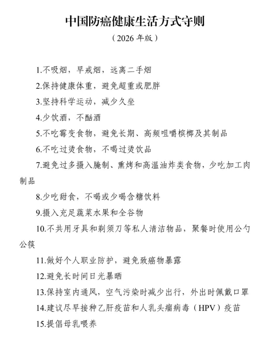
今年4月15日至21日是第32个全国肿瘤防治宣传周,宣传主题是“早防早筛早治 同心携手抗癌”。近日,国家卫生健康委正式发布了《中国防癌健康生活方式守则》

15条防癌法则,覆盖生活方方面面,句句实用、人人能学,照着做就能大幅降低患癌风险,护好自己和家人的健康。

你做到了哪几条?

(人民日报微信公号综合人民网、国家卫生健康委)

责任编辑:帅为