永泰能源子公司裕中能源涉环保电价违法被罚 此前刚宣布20亿元融资计划
大众报业·齐鲁壹点 2026-04-15 15:32:37
日前,信用中国公示了对郑州裕中能源有限责任公司(下称“裕中能源”)的行政处罚决定。
2026年1月28日执法人员收到河南省生态环境厅提供的2023年1月1日至2024年12月31日当事人环保设施运行情况数据,河南省电力调度控制中心提供的2023年1月1日至2024年12月31日当事人发电机组污染物排放浓度超限值时段所对应的电量数据,对当事人环保电价执行情况进行核查,经核算发现当事人涉嫌存在污染物排放浓度超限值时段仍执行环保电价的行为。
新密市市场监督管理局责令裕中能源改正并退还违法所得27725.14元。

公开信息显示,裕中能源成立于2003年12月11日,是永泰能源(600157)旗下电力板块子公司。

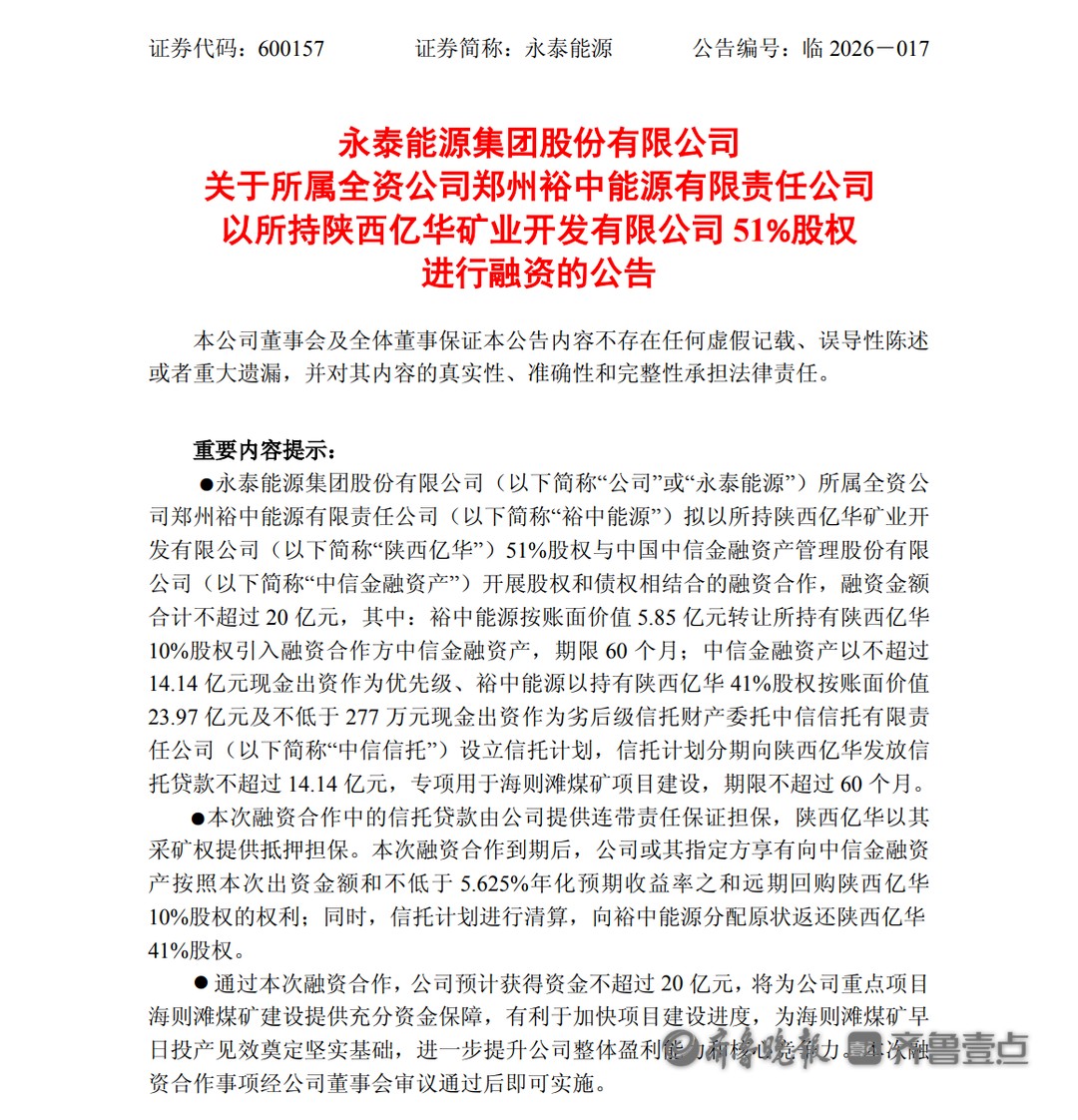
永泰能源4月3日发布公告,永泰能源所属全资公司裕中能源拟以所持陕西亿华矿业开发有限公司(以下简称“陕西亿华”)51%股权与中国中信金融资产管理股份有限公司(以下简称“中信金融资产”)开展股权和债权相结合的融资合作,融资金额合计不超过20亿元,其中:裕中能源按账面价值5.85亿元转让所持有陕西亿华10%股权引入融资合作方中信金融资产,期限60个月;中信金融资产以不超过14.14亿元现金出资作为优先级、裕中能源以持有陕西亿华41%股权按账面价值23.97亿元及不低于277万元现金出资作为劣后级信托财产委托中信信托有限责任公司(以下简称“中信信托”)设立信托计划,信托计划分期向陕西亿华发放信托贷款不超过14.14亿元,专项用于海则滩煤矿项目建设,期限不超过60个月。

新闻热线电话:0531-85196566
责任编辑:刘阿龙
