东方证券:拟收购上海证券100%股权 4月20日起停牌

大众报业·齐鲁壹点    2026-04-19 17:11:07

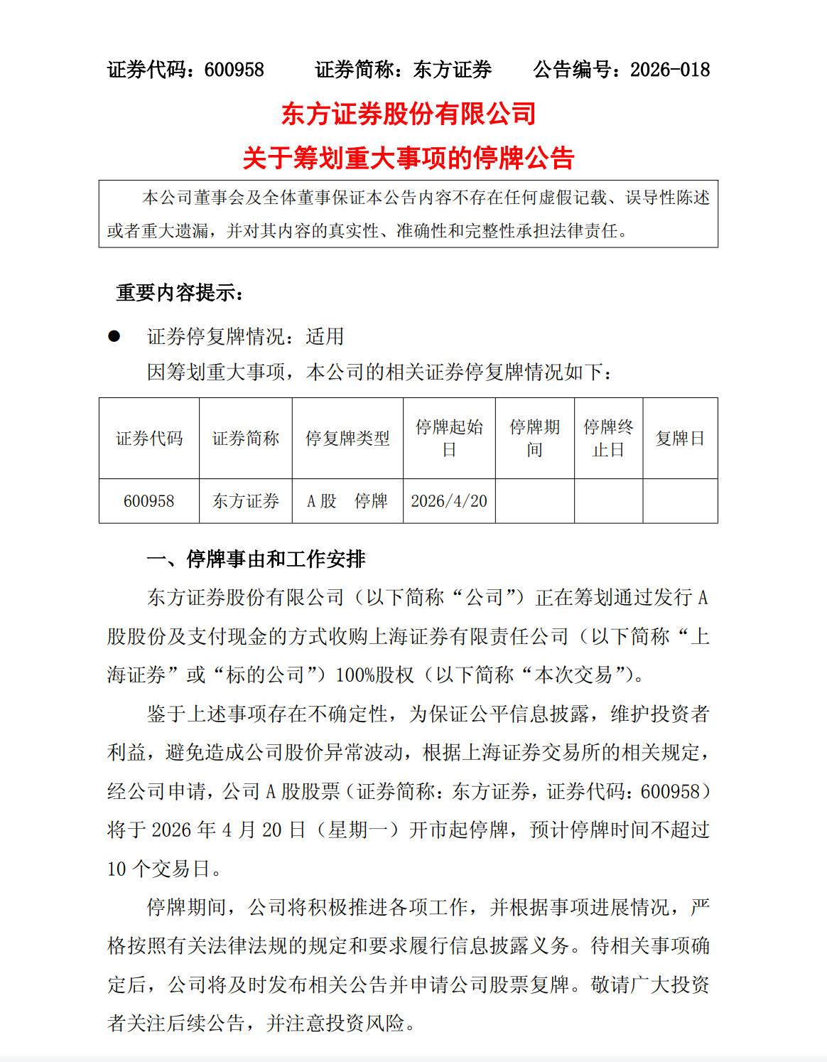
4月19日,东方证券(600958.SH)公告,公司正在筹划通过发行A股股份及支付现金的方式收购上海证券有限责任公司100%股权。鉴于该事项存在不确定性,为维护投资者利益,避免股价异常波动,公司A股股票将于4月20日开市起停牌,预计停牌时间不超过10个交易日。

来源:企查查 巨潮资讯网

责任编辑:刘阿龙