万达电影,明天改名
南方都市报 2026-04-19 17:29:31
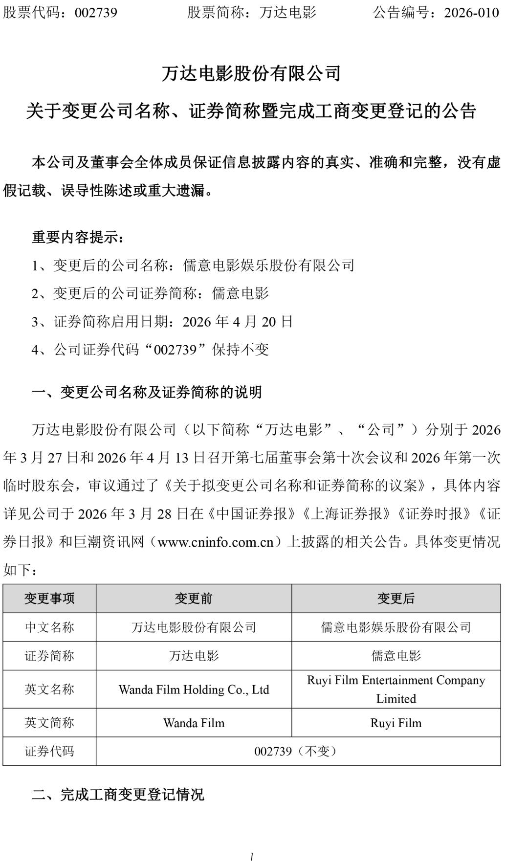
4月19日,万达电影股份有限公司发布“关于变更公司名称、证券简称暨完成工商变更登记的公告”称:
万达电影股份有限公司变更公司名称为儒意电影娱乐股份有限公司。
2026年4月20日,公司证券简称由“万达电影”变更为“儒意电影”,公司证券代码“002739”保持不变。
公告称,万达电影股份有限公司分别于2026年3月27日和2026年4月13日召开第七届董事会第十次会议和2026年第一次临时股东会,审议通过了《关于拟变更公司名称和证券简称的议案》。
近日,公司办理完成相关工商变更登记手续并取得了北京市朝阳区市场监督管理局换发的《营业执照》,变更后的公司工商登记信息中的公司名称为儒意电影娱乐股份有限公司。
公告解释道,2024年4月15日,公司控制权完成变更,实际控制人变更为柯利明先生,上海儒意投资管理有限公司和上海儒意影视制作有限公司合计持有公司控股股东北京儒意投资有限公司100%股权。为更好地契合公司战略发展方向,公司将名称变更为“儒意电影娱乐股份有限公司”,证券简称变更为“儒意电影”。本次变更公司名称及证券简称符合公司实际情况与战略发展规划,符合相关法律法规及《公司章程》的有关规定,不存在损害公司和股东利益的情形。
(南方都市报)
责任编辑:周静
