新川电子全资子公司因违反海关监管规定被罚超26万元
大众报业·齐鲁壹点 2026-04-20 14:09:01
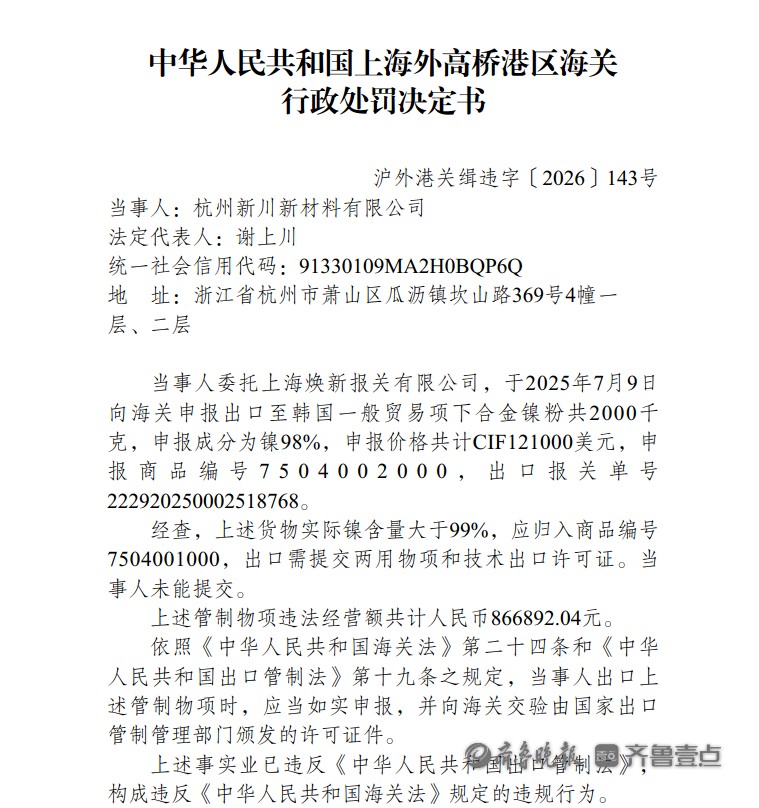
4月20日,中华人民共和国上海外高桥港区海关发布关于杭州新川新材料有限公司(下称“新川新材”)违反海关监管规定行政处罚决定书(沪外港关缉违字〔2026〕143号)。

新川新材委托上海焕新报关有限公司,于2025年7月9日向海关申报出口至韩国一般贸易项下合金镍粉共2000千克,申报成分为镍98%,申报价格共计CIF121000美元,申报商品编号7504002000,出口报关单号222920250002518768。
经查,上述货物实际镍含量大于99%,应归入商品编号7504001000,出口需提交两用物项和技术出口许可证。当事人未能提交。
上述管制物项违法经营额共计人民币866892.04元。
行政处罚调查期间,当事人能够积极配合海关调查且认错认罚,主动缴纳保证金,且已补出同类货物出口所需的两用物项和技术出口许可证。科处罚款人民币260100元。

公开信息显示,新川新材成立于2019年11月6日是一家集研发、生产、销售为一体的高端球形超细金属粉末供应商。公司专业生产50-5000nm球形单质、合金粉末,年产1500吨,主要应用于电子信息、航空航天以及能源医药领域。
该公司由杭州新川电子材料股份有限公司(简称“新川电子”)全资控股。

据新川新材微信公众号显示,新川电子于2026年2月份宣布完成近亿元Pre-IPO轮融资。本轮融资由杭州城投、联想投资、富浙科技、浙江交投产业转型基金等机构联合参投。
新闻热线电话0531-85193242
责任编辑:刘阿龙
