武安市农村信用联社被罚120万元,因信贷资金被挪用、提供资料不真实等
金观察 | 2026-04-23 14:26:15 原创
微信扫码扫码下载客户端

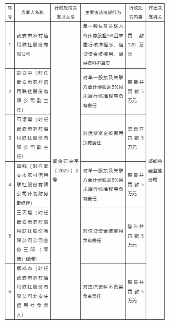
4月22日,国家金融监督管理总局邯郸监管分局发布的行政处罚信息显示,武安市农村信用联社股份有限公司及5名相关责任人因违法违规被处罚。
其中,武安市农村信用联社股份有限公司因单一股东及关联方合计持股超5%且未履行核准程序、信贷资金被挪用、提供资料不真实,被罚款120万元;相关责任人彭立中、石运增、国强、王天增、郝成杰分别被警告并罚款5万元。
记者注意到,该信用联社并非首次因为违法违规被监管处罚。2025年7月,中国人民银行邯郸市分行行政处罚决定信息公示表显示,武安市农村信用联社股份有限公司因未按规定报送大额交易报告或者可疑交易报告、与身份不明的客户进行交易,向金融信用信息基础数据库报送个人不良信息未事先告知信息主体本人,被罚款75万元。同时,杜某明(时任武安市农村信用联社股份有限公司副主任)对武安市农村信用联社股份有限公司以下违法行为负有责任:未按规定报送大额交易报告或者可疑交易报告、与身份不明的客户进行交易,被罚款2万元;刘某(时任武安市农村信用联社股份有限公司运营管理部副经理)对武安市农村信用联社股份有限公司以下违法行为负有责任:未按规定报送大额交易报告或者可疑交易报告、与身份不明的客户进行交易,被罚款2万元。
爱企查显示,武安市农村信用联社股份有限公司成立于2012年11月29日,注册地位于武安市富强街585号,法定代表人为张金良。
责任编辑:文鸿飞
