新增烟台大学!今年高考山东17所高校招地方专项计划3500人
齐鲁晚报·齐鲁壹点客户端 李楠楠 2026-04-25 12:02:31原创
近日,山东省教育厅发布《关于做好2026年面向农村和脱贫地区学生招生专项计划工作的通知》(以下简称《通知》),今年地方重点高校面向农村和脱贫地区学生招生专项计划设3500个名额,招生高校增加烟台大学。
据介绍,为推进脱贫攻坚与乡村振兴有效衔接,提高重点高校招收农村和脱贫地区学生比例,促进教育公平和区域均衡发展,2026年山东省继续实施重点高校招收农村和脱贫地区学生专项计划(以下简称高校专项计划)和地方重点高校招收农村和脱贫地区学生专项计划(以下简称地方专项计划)。
按照报考条件,报考高校专项计划的学生须同时具备四项基本条件:符合2026年统一高考报名条件并参加山东省2026年夏季高考;本人及父亲或母亲或其他法定监护人户籍地在实施区域的农村,本人具有当地连续3年以上户籍;本人具有户籍所在县(市、区)高中连续3年学籍并实际就读;高考成绩达到山东省2026年夏季高考普通类特殊类型招生控制线。招生高校可在此基础上提出其他成绩要求并在招生章程中明确。
报考地方专项计划的学生须同时具备四项基本条件:符合2026年统一高考报名条件并参加山东省2026年夏季高考;本人及父亲或母亲或其他法定监护人的户籍地及居住地在实施区域的农村,且本人具有当地连续3年以上的户籍;本人具有户籍所在县(市、区)高中连续3年学籍并实际就读;高考成绩达到山东省2026年夏季高考普通类一段线。
《通知》明确,高校专项计划的招生学校由教育部确定;地方专项计划则是山东科技大学、青岛科技大学、济南大学、青岛理工大学、山东建筑大学、齐鲁工业大学(山东省科学院)、山东理工大学、山东农业大学、青岛农业大学、山东第一医科大学(山东省医学科学院)、山东中医药大学、山东师范大学、曲阜师范大学、聊城大学、山东财经大学、青岛大学、烟台大学等17所高校。相较以往,地方专项计划招生高校增加一所,为烟台大学。
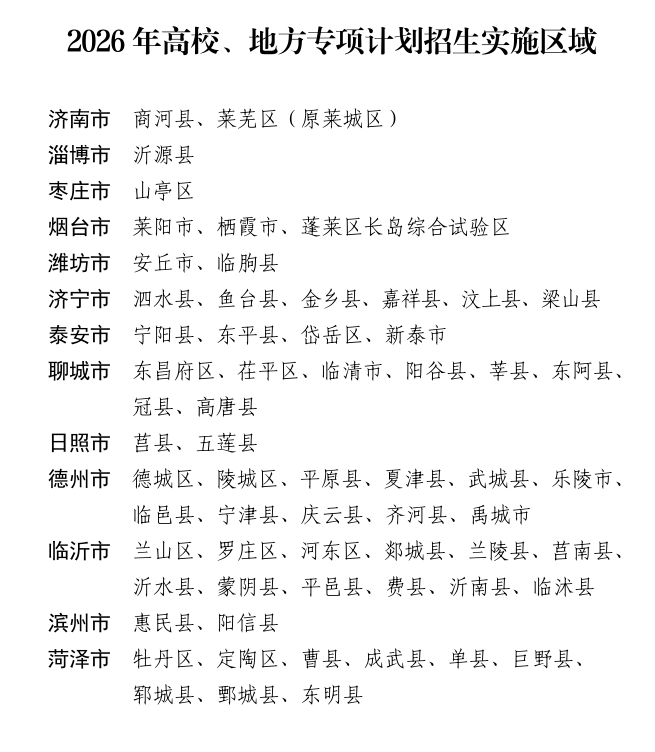
专项计划实施区域为山东省省级财政困难县、蓬莱区长岛综合试验区及中西部地区和沂蒙革命老区的部分县(市、区)。其中烟台实施区域与去年一致,仍为莱阳市、栖霞市、蓬莱区长岛综合试验区。

从招生计划来看,《通知》中提到,高校专项招生计划及招生专业由招生学校确定;2026年山东省安排地方专项招生计划3500名,并依据招生学校的招生规模、办学条件和办学特色等编制了分专业招生计划。招生专业以农林、水利、地矿、机械、师范、医学等专业为主。相较去年地方专项计划,招生计划增加200人。
需要提醒考生的是,往年被专项计划录取后放弃入学资格或退学的考生,不再具有专项计划报考资格。
高考成绩公布后,符合高校专项计划或地方专项计划报考条件的考生须填写《山东省2026年高校(地方)专项计划考生资格审核表》。符合高校专项计划或地方专项计划条件的考生在普通类常规批填报志愿。高校专项计划、地方专项计划志愿单设志愿代码,与其他常规志愿混合填报,投档录取规则与其他常规志愿相同。
大众新闻·齐鲁壹点 李楠楠 实习生 巩传煜
责任编辑:武春虎
