@所有人:五一出行高峰提前,这份提示很重要!
烟台交警 2026-04-27 15:05:19
假期特点分析
今年“五一”假期与中小学春假直接衔接,我市“五一”小长假变成8天“超级黄金周”,预计将会产生亲子出游增长、出行高峰期拉长、本地景点人数叠加等影响。同时,受返乡探亲、高速免费等叠加因素影响,预计我市交通流量将迎来大幅攀升,尤其是4月30日全天、5月1日上午、5月5日下午、5月7日下午,主要交通节点和热门景区周边道路预计将会迎来大流量。
01
天气分析
从天气预报来看,今年“五一”假期期间,我市天气晴转阴,气温在10℃-29℃之间,昼夜温差较大。

02
高速通行政策
今年五一假期时间为5月1日至5月5日,共计五天。高速公路实行7座(含)以下小型客车免收通行费政策,具体免费时段为5月1日0时至5月5日24时,七座及以下小型客车高速公路实施免费通行,其余时间正常收费。
节日期间,烟台境内高速公路禁止载运爆炸物品、易燃易爆化学物品以及剧毒、放射性等危险物品的机动车通行高速公路,具体禁行时间为5月1日0时至5月6日6时。建议相关运输企业提前合理安排好出行时间。

道路通行流量预测
01
交通流预测
受“春假”影响,预计4月29日下午拥堵路段主要出现在中小学周边,4月30日、5月1日上午将在观海路、火炬大道滨河西路路口、滨海路滨河西路路口、机场路河滨路路口、青年南路河滨路路口、只楚路宫家岛路口、只楚路冰轮路路口、红旗路冰轮路路口等出城方向。
国道204(福山段、栖霞段)、国道206(栖霞段、招远段、莱州段)、国道228(开发区段、招远段)、省道206(牟平段)、省道209(栖霞段)、省道210(福山段、海阳段)、省道213(招远段)、省道308(福山段)、省道306(海阳段)可能会出现拥堵缓行问题。同时受高速公路通行免费政策影响,预计4月30日下午、5月1日上午、5月5日下午各条主要高速公路通道和收费站周边道路将迎来大流量。
02
高速公路情况预测
受节日集中出行影响,预计沈海高速K410烟台方向、K417青岛方向、K425烟台方向、K430-K466青岛方向、K481-K450烟台方向,烟海高速K40海阳方向,威青高速K120-K132双向、K133-K137青岛方向、K114+100加油站双向、K106+900隧道青岛方向、K109威海方向,荣潍高速K133-K137青岛方向,荣乌高速K180-K181东营方向、K333-K335东营方向、莱州服务区烟台方向、K138匝道以及主要收费站等点位将会迎来大流量。

03
景区商圈流预测
从去年“五一”假期和今年“清明节”假期情况来看,烟台山、所城里、朝阳街、蓬莱阁、八仙过海景区、养马岛、渔人码头、长岛综试区等景点游客比较集中。市区万达、大悦城、振华商厦、万象汇等商圈周边主要就餐时间段可能会出现大流量。
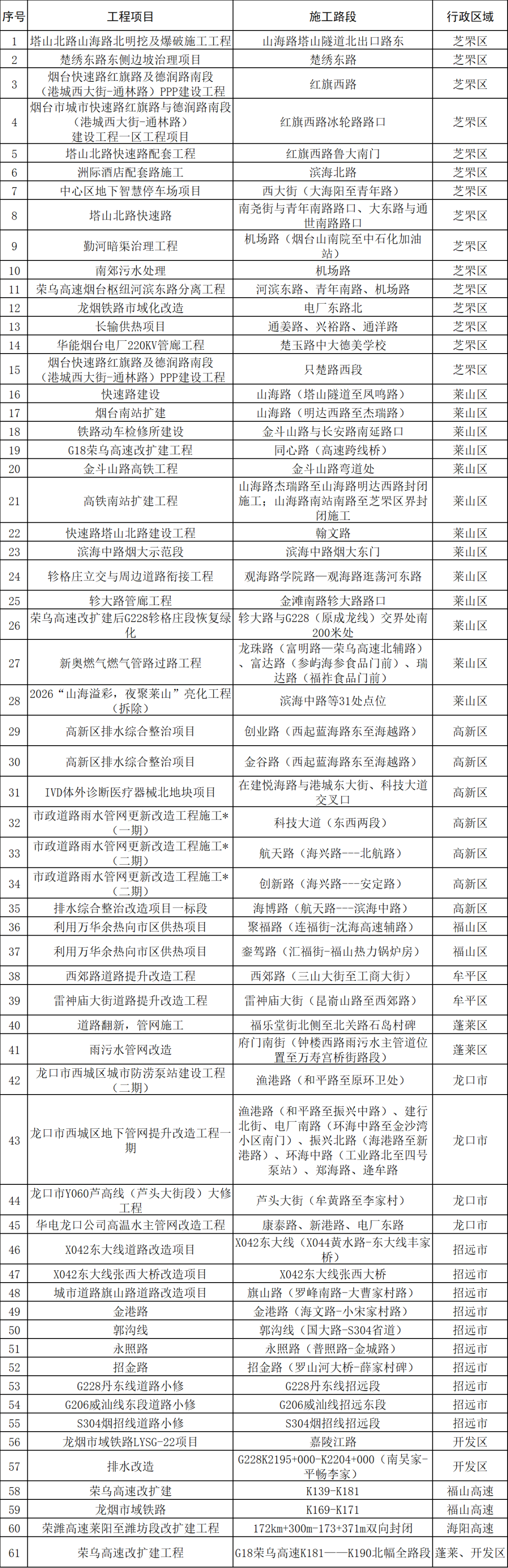
04
施工工程统计
(点击放大,滑动查看)
事故数据统计
01
多发时段
从事故多发时段来看,20时-21时、8时-9时肇事风险突出。

02
车辆类型
从交通方式来看,小型客车是主要肇事车辆。

03
违法行为
酒醉驾、未按规定让行、无证驾驶、追尾、超速行驶等违法行为是引发事故的主要原因。

出行提示
严守行车规矩
开车不酒驾、不超速、不超员,全程全员系好安全带,坚决不占用高速应急车道,不加塞抢行、不争道斗气。
拒绝疲劳驾驶
保证充分休息,不要疲劳驾驶。连续驾驶不超过4小时,驻车休息不少于20分钟。若感觉困倦、状态不佳,请选择安全地点停车休息,切莫在公路上随意停车。
事故快速处置
发生轻微剐蹭事故,先拍照取证、快速挪车,按快处流程办理,不占道滞留引发拥堵;遇突发情况及时拨打122报警求助,平安过节、文明出行。
熟悉车辆状态
驾车出行前,应提前了解车辆维护保养状况、交通路况、天气预报和交通安全提示,合理安排出行路线和出行时间,尽量错峰出行。
责任编辑:赵峻生
