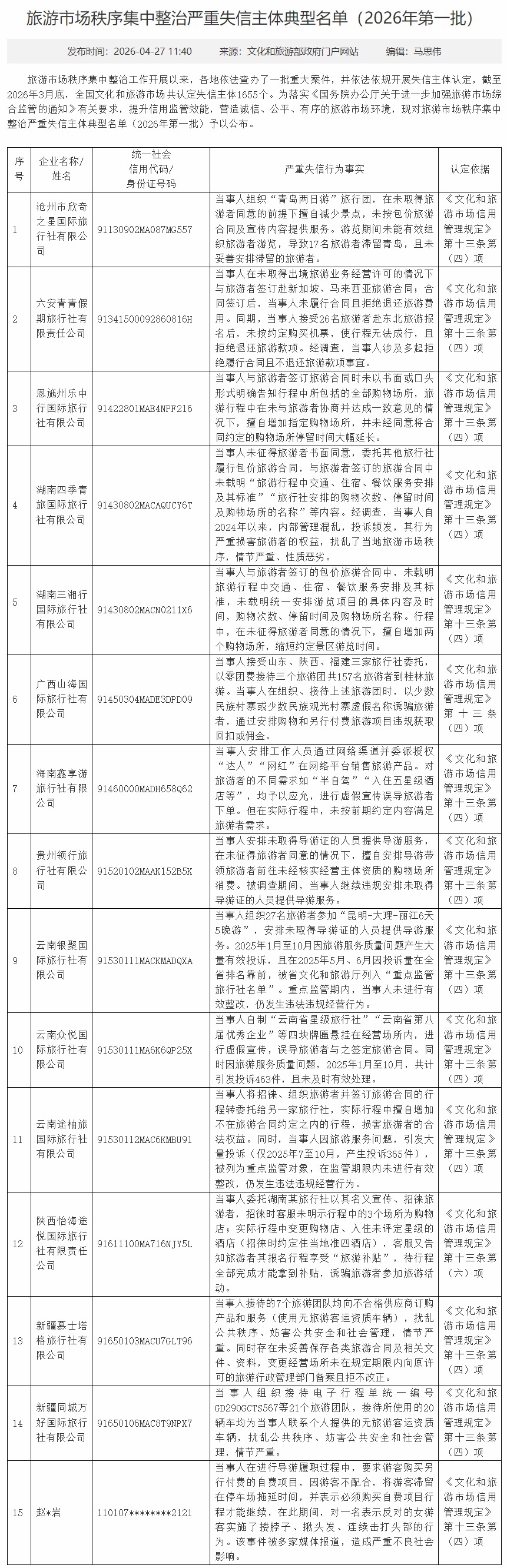
文旅部公布今年第一批15例“严重失信主体”,其中河北一旅行社擅变行程致十七游客滞留青岛
e游青岛 | 2026-04-27 16:18:26
微信扫码扫码下载客户端
4月27日,文旅部官网公布了《旅游市场秩序集中整治严重失信主体典型名单(2026年第一批)》,这批名单中的“严重失信主体”共15例,包括14家旅行社和1名导游。其中有沧州市欣奇之星国际旅行社有限公司擅自变更行程安排,将游客滞留在青岛的案例。
据了解,沧州市欣奇之星国际旅行社有限公司组织游客参加“青岛2日游”,合同约定游玩9个景点,实际仅安排游客游玩4个景点,在未取得游客同意的情况下,擅自将琴屿路、鱼山路、大学路红墙变更为自由行景点,因与部分游客发生纠纷,将团队中的17名游客滞留在青岛市。

责任编辑:刘红
