全国首个!山大齐鲁医院陈玉国团队合作发布我国人群万人规模转座子全景图谱
行业动态(健康) | 2026-04-29 15:59:09 原创
周欣怡来源:大众新闻
近日,山东大学齐鲁医院陈玉国教授,上海交通大学医学院附属瑞金医院宁光院士、曹亚南教授,南京医科大学沈洪兵院士团队合作在Cell Discovery发表了题为The landscape of human transposable element insertions in Chinese population的研究论文。该研究系统性地描绘了我国人群转座子插入的全景观,开发了新型计算模块并揭示了转座子与复杂疾病之间的潜在关联。山东大学齐鲁医院王甲莉教授、上海交通大学万胜青研究员、南京医科大学向俊教授为本文的共同第一作者。
转座子(Transposable elements, TEs)占据人类基因组约50%的序列,是基因组进化及致病遗传变异的重要驱动力。尽管近年来大规模全基因组测序(WGS)极大地推进了人类遗传学研究,但受限于检测技术与样本代表性,我国人群大规模、高深度的转座子插入图谱仍不够完善,这限制了我们对人群基因组异质性及复杂疾病机制的深入理解。
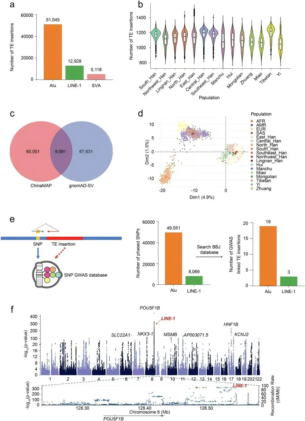
研究依托ChinaMAP队列,对10013例全基因组测序数据进行了深度挖掘,鉴定出69092个转座子插入事件,包括51045个Alu、12929个LINE-1和5118个SVA。进一步发现,转座子呈现出不同的群体分布特征:如藏族人群表现最高的插入负荷,而彝族和苗族人群则相对较低。这一结果提示,转座子活动在不同人群的遗传背景形成与进化选择中发挥了差异化作用。在与全球结构变异数据库gnomAD-SV的横向比较中,仅有约13%的插入事件为共享,展现出我国人群转座子图谱的高度独特性。通过对比1000 Genomes Project(1KGP)的非东亚样本,研究系统界定了我国人群特异性的转座子谱系,结果显示高达88%至92%,为我国人群特有。这一结果表明,构建我国人群转座子图谱在精准医学研究及复杂疾病遗传解析中具有不可替代性。进一步,通过将转座子插入与邻近单核苷酸多态性(SNP)进行连锁分析,成功识别出22个与疾病显著相关的候选插入位点,从而为揭示非编码区结构变异如何通过调控顺式作用元件驱动复杂疾病提供技术支撑。

总体来说,本研究利用大规模人群数据,系统性地描绘了我国人群转座子插入的携带频率与群体分布特征,指出了转座子在塑造人群遗传多样性与驱动进化过程中的作用,揭示了转座子与复杂疾病风险位点的连锁关联,为深入理解人群基因组异质性及复杂疾病遗传机制提供新见解。
陈玉国教授团队致力于急性心源性胸痛、急危重心血管病的临床科学研究,聚焦临床实际需求,运用前沿科学技术手段,建立了“发现研究—转化探索—临床验证”的全链条研究路径。团队在建立了心脏骤停、急性心血管病等大型队列的基础上,首次开展跨队列的合作研究。本研究得到了国家自然科学基金、山东省重点研发计划、泰山学者和山东大学临床研究专项等的资助。
(大众新闻记者 周欣怡 通讯员 崔子昂)
责任编辑:徐佳
