滨医直通车|滨医附院五一假期门诊医师坐诊表!
大众报业·齐鲁壹点 2026-04-29 17:40:55
内科

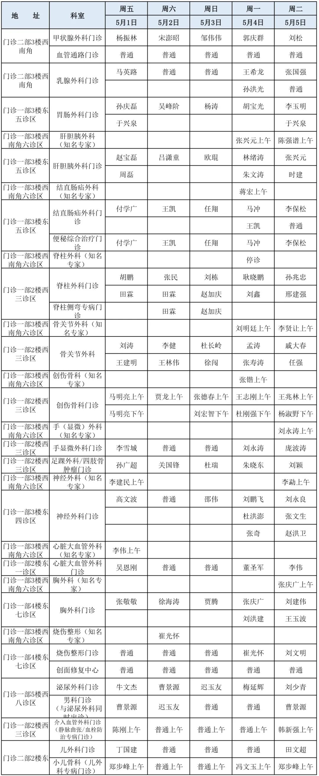
外科

妇产科

儿科

五官科

其他

温馨提示
如五一假期有就诊需要,可关注微信公众号“滨医附院互联网医院”进行预约。
滨医附院急诊科24小时接诊(地址:门诊一部一楼)。
滨医附院消化内镜中心5月1日至3日开普通胃镜,5月4日至5日开无痛胃肠镜。
健康体检管理部5月1日至2日全天放假,暂停体检服务;5月3日至5日上午正常体检(内科、外科、眼科、耳鼻喉科、口腔科暂不开诊),下午科室休息。
5月1日至9月30日,滨医附院专家门诊上午上班时间调整为8:00-12:00,下午上班时间调整为2:00-5:30,敬请知悉!
责任编辑:董丽霞
