因给予投保人保险合同约定以外利益,富德生命人寿金昌中心支公司被罚5万元
金观察 | 2026-04-30 10:15:28 原创
夏楠来源:大众新闻·半岛新闻
微信扫码扫码下载客户端

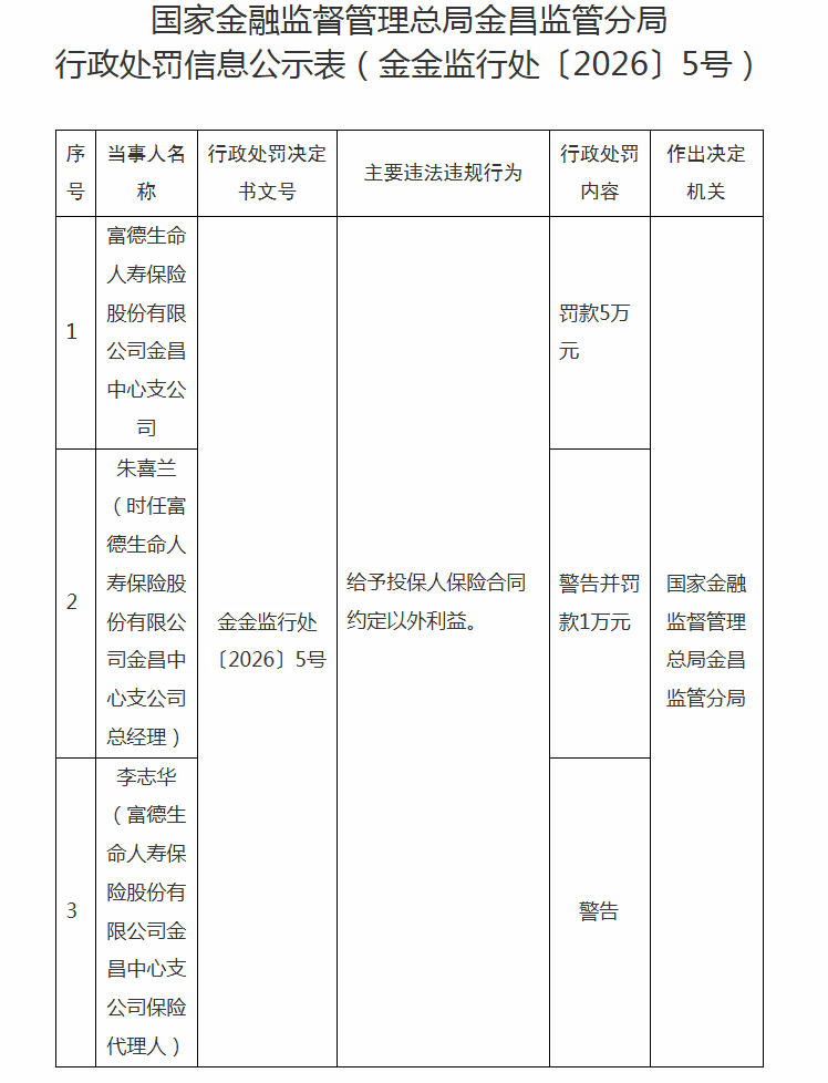
4月28日,国家金融监督管理总局金昌监管分局公布的罚单显示,富德生命人寿保险股份有限公司金昌中心支公司及两名相关责任人员被处罚。
因给予投保人保险合同约定以外利益,富德生命人寿保险股份有限公司金昌中心支公司被罚5万元。时任富德生命人寿保险股份有限公司金昌中心支公司总经理朱喜兰被警告并被罚款1万元,富德生命人寿保险股份有限公司金昌中心支公司保险代理人李志华被警告。
责任编辑:夏楠
