山东农业大学科研团队揭示植物源褪黑素跨界抑制作物病原细菌毒力的新机制
山东农业大学
03-27 20:12
植物天然产物是作物抗病资源的宝库,精准鉴定活性成分及其在病原菌中的分子靶点,是开发生物农药的理论基础。解析靶点不仅能阐明抗病机理、指导结构优化,还能提升农药筛选效率。因此,围绕“活性化合物—作用靶点—抗病机制”这一主线开展系统研究,不仅是推动植物源农药从经验筛选走向精准设计的关键路径,也是实现生态农业和绿色发展的重要科学支撑。
近日,山东农业大学农学院宁堂原教授团队在《Advanced Science》在线发表了题为Plant-Derived Melatonin Inhibits Bacterial Virulence via CpxA/R Two-Component System的研究论文。
褪黑素作为一种广泛存在于植物中的多功能信号分子,已被证实参与调控生长发育、逆境响应及活性氧稳态。然而,现有研究多聚焦于褪黑素在植物内部的调控功能,其在植物-病原菌互作体系中是否可作为跨界信号分子被病原菌直接感知,进而调控其致病性,一直是领域内悬而未决的关键科学问题。
本研究在理论层面的核心创新在于,首次证实植物源褪黑素可作为跨界信号分子被病原细菌直接感知,并精准鉴定了其作用靶标——CpxA蛋白。主要理论突破包括:(1)发现首个植物病原细菌褪黑素感受器CpxA,证实褪黑素可跨界调控病原菌致病性,突破其功能局限于植物内部的传统认知。(2)解析褪黑素抑制三型分泌系统(T3SS)的分子机制:褪黑素结合CpxA阻断信号传递,使细菌效应蛋白注射器失效,为跨界化学对话提供新视角。(3)提出植物源物质靶向病原菌毒力因子而非直接杀菌的新理论,为基于“抗致病性”的生物农药研发提供依据。
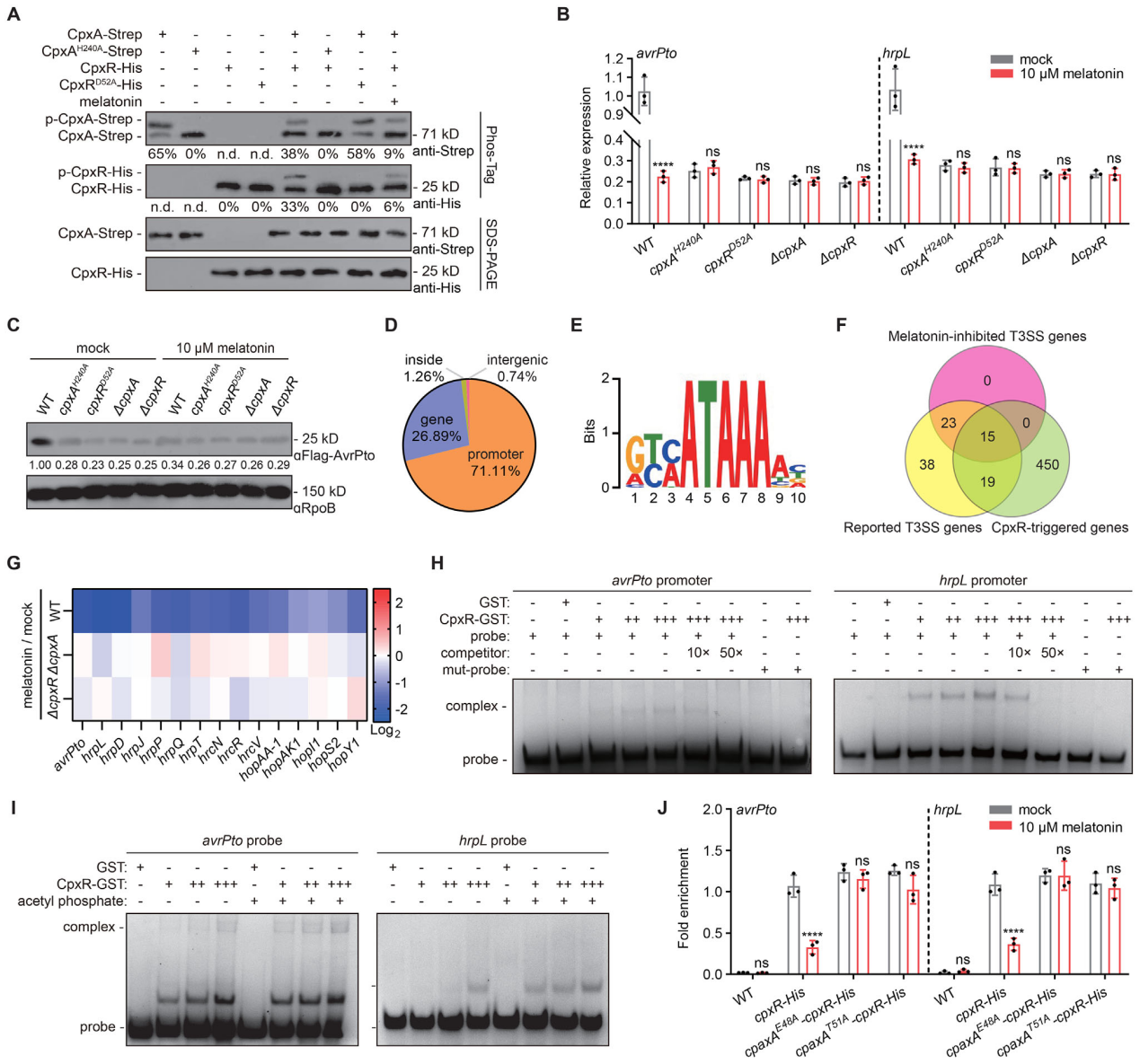
图1 褪黑素通过抑制CpxA/R磷酸化级联反应来驱动III型分泌系统转录重编程
图2 植物源褪黑素跨界抑制作物病原细菌毒力的机制
本研究的应用创新体现在从“外源施用”向“内源调控”的策略拓展,为作物绿色化控与生态农业提供了高可行度的技术路径。主要应用价值包括:(1)调控植物内源褪黑素水平,可在增强抗病性的同时兼顾产量提升,为“抗病-高产”协同育种提供了新思路。(2)病原细菌褪黑素感受器CpxA是开发新型生物农药的理想靶点,可用于定向筛选干扰T3SS的绿色制剂,降低环境压力。(3)褪黑素可直接干预病原菌致病过程,可用于开发同时激活植物免疫与抑制病原菌致病性的双功能制剂,拓展了其在农业中的应用潜力。
该研究得到了国家自然科学基金、国家重点研发计划和山东省一流学科建设“811”项目等的资助。
特别声明:本产品由大众新媒体大平台“大众号”号主上传发布,不代表平台观点和立场。
