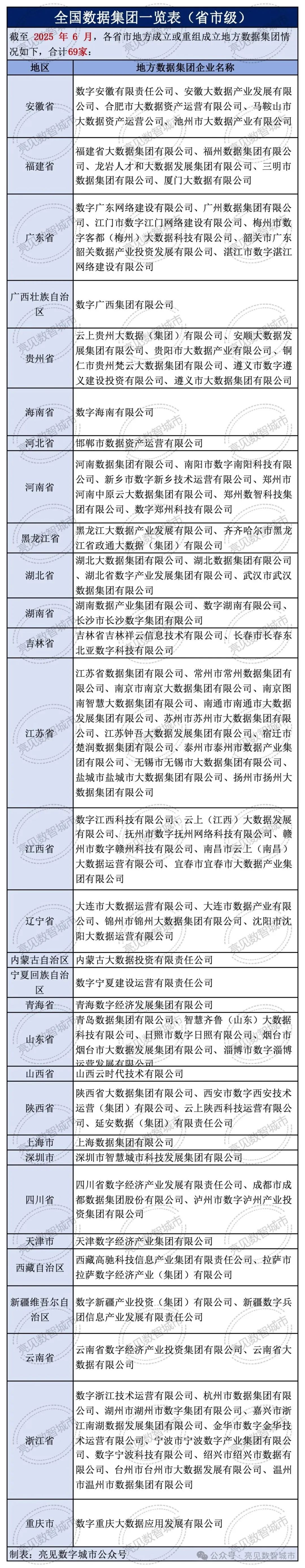
超百家!全国多地成立数据集团(省级、市级)一览表
AI视界 | 2025-07-02 16:56:25
微信扫码扫码下载客户端

随着数字经济的不断发展,各地国有企业纷纷涉足数字化或数据业务,通过新设或更名的方式,在公司名称中体现出数据业务的定位。以上海为例,至少有33家国有企业名称中包含了“数据”这一关键词,包括数据集团、数据公司、数据技术公司、数据服务公司、数据科技公司、数据中心、数据交易公司、数据评估公司、数据研究公司等。
相比之下,“数据集团”的业务更加具有统筹性和综合性,往往规模更大,级别更高。数据集团是以数据为核心业务的国有产业集团,一般一个地方设立一家,包括了“数据集团”,“大数据集团”,“数据产业集团”,“数字产业集团”等多种名称。比如上海数据集团的注册资本为50亿元,其他上海本地名称中包含“数据”的国有公司注册资本均不超过10亿元,多数在1亿元以下。
据不完全统计,除湖北外,上海、陕西、湖南、江苏、河南、福建等省份均已组建省级数据集团公司,武汉、广州、杭州、温州等地也组建了相应的市级数据集团公司。
基于企查查的数据进行整理,据不完全统计,目前国内数据集团名单超过了100家。其中省级设立了16家,省会级城市设立14家,地级市和县区级等设立了83家。

责任编辑:赵夏晔
