易极付被罚没577.33万元,因支付账户违规使用等
金观察 | 2026-03-15 14:00:24 原创
微信扫码扫码下载客户端

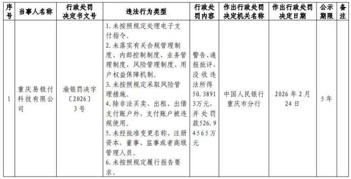
3月2日,中国人民银行重庆市分行集中公布行政处罚信息显示,重庆易极付科技有限公司(以下简称“易极付”)因6项违法违规被罚没577.33万元。具体来看,易极付的违法违规行为包括未按规定处理电子支付指令、未落实合规与风控管理制度、未采取有效风险管理措施、支付账户违规使用、未经批准变更重大事项、未按规定履行报告要求等。
为此,中国人民银行重庆分行对其作出警告、通报批评,没收违法所得50.38913万元,罚款526.94565万元,罚没合计577.33万元。
企业官网显示,重庆易极付科技有限公司成立于2011年7月,注册资金1亿元人民币,系博恩集团旗下专业支付公司。2011年12月,易极付获得由中国人民银行颁发的《支付业务许可证》,成为可在全国开展业务的互联网支付公司。2013年成为获得国家外汇管理局批准的跨境电子商务外汇支付业务首批试点企业之一,并通过了Visa QSP、MaterCard PF资质认证。2015年3月,易极付还获得了国家证监会批准,可为基金销售提供资金支付结算服务。
责任编辑:文鸿飞
